XB-ART-56492
Elife
2019 Nov 20;8. doi: 10.7554/eLife.48718.
Show Gene links
Show Anatomy links
Receptor-specific interactome as a hub for rapid cue-induced selective translation in axons.
Koppers M, Cagnetta R, Shigeoka T, Wunderlich LC, Vallejo-Ramirez P, Qiaojin Lin J, Zhao S, Jakobs MA, Dwivedy A, Minett MS, Bellon A, Kaminski CF, Harris WA, Flanagan JG, Holt CE.
???displayArticle.abstract???
Extrinsic cues trigger the local translation of specific mRNAs in growing axons via cell surface receptors. The coupling of ribosomes to receptors has been proposed as a mechanism linking signals to local translation but it is not known how broadly this mechanism operates, nor whether it can selectively regulate mRNA translation. We report that receptor-ribosome coupling is employed by multiple guidance cue receptors and this interaction is mRNA-dependent. We find that different receptors associate with distinct sets of mRNAs and RNA-binding proteins. Cue stimulation of growing Xenopus retinal ganglion cell axons induces rapid dissociation of ribosomes from receptors and the selective translation of receptor-specific mRNAs. Further, we show that receptor-ribosome dissociation and cue-induced selective translation are inhibited by co-exposure to translation-repressive cues, suggesting a novel mode of signal integration. Our findings reveal receptor-specific interactomes and suggest a generalizable model for cue-selective control of the local proteome.
???displayArticle.pubmedLink??? 31746735
???displayArticle.pmcLink??? PMC6894925
???displayArticle.link??? Elife
???displayArticle.grants??? [+]
Rubicon 019.161LW.033 Netherlands Organization for Scientific Research, 085314/Z/08/Z Wellcome Trust , 203249/Z/16/Z Wellcome Trust , Advanced Grant 322817 European Research Council, Rubicon 019.161LW.033 Netherlands Organisation for Scientific Research, EP/L015889/1 EPSRC, EP/H018301/1 EPSRC, 3-3249/Z/16/Z Wellcome Trust , 089703/Z/09/Z Wellcome Trust , R01 NS069913 NINDS NIH HHS , Wellcome Trust
Species referenced: Xenopus laevis
Genes referenced: ctnnb1 dcc dct efna1 eif3d elavl1 elavl2 ephb2 fxr1 hnrnpa2b1 hnrnph1 isyna1 nrp1 ntn1 robo2 rpl5 rps14 rps4x sema3a slit2 stau1
GO keywords: ribosome binding
???attribute.lit??? ???displayArticles.show???
|
|
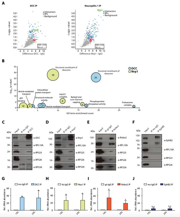
Figure 1. Multiple guidance cue receptors interact with ribosomes (A) Volcano plots showing statistically enriched proteins in DCC-IP and Nrp1-IP samples identified by permutation-based FDR-corrected t-test based on three biological replicates. The LFQ intensity of the DCC or Nrp1 pulldowns over IgG pulldowns are plotted against the -log10 p-value. FDR <0.05; S0 = 2. (B) Gene enrichment analysis of statistically enriched proteins in the DCC and Nrp1 pulldown samples. The values in each circle denotes protein count. (C-F) Western blot validation of RP co-immunoprecipitation with DCC, Nrp1 and Robo2 but not with EphB2. Each Western blot was repeated 2 to 4 times, representative images are shown. (G-J) Relative 18S and 28S ribosomal RNA abundance after control (IgG) pulldown or receptors pulldowns shows enrichment of rRNA in DCC, Nrp1, and Robo2 but not EphB2 pulldowns (unpaired two-tailed t-test; three biological replicates). Bars indicate means, error bars indicate standard deviation; * p<0.05. |
|
|
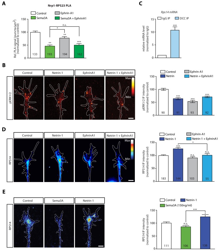
Figure 2. Receptor-ribosome coupling is mRNA dependent and DCC and Nrp1 bind to specific RBPs and mRNAs (A) Relative 18S and 28S ribosomal RNA abundance after control (IgG) pulldown or receptors pulldowns with or without EDTA or RNase A/T1 treatments (two-way ANOVA with Bonferroniâs multiple comparisons test; three biological replicates; Bars indicate mean, error bars indicate standard deviation; ***p<0.0001). (B) Western blot analysis and quantification of ribosomal proteins after DCC and (C) Nrp1 pulldowns. (two-way ANOVA with Bonferroniâs multiple comparisons test; three biological replicates; Bars indicate mean, error bars indicate standard deviation; **p<0.01; ***p<0.0001). (D) Heat-map overview of detected RBPs after DCC and Nrp1 pulldown. LFQ intensities are plotted for each IP-MS replicate. (E) Manderâs overlap coefficients analysed using dual immunohistochemistry of DCC and Staufen1 or hnRNPA2B1 in axonal growth cones (unpaired two-tailed t-test; three biological replicates; individual data points are shown, error bars indicate SEM; p = 0.03913). (F) Manderâs overlap coefficients analysed using dual immunohistochemistry Nrp1 and Staufen1 or hnRNPA2B1 in axonal growth cones (unpaired two-tailed t-test; three biological replicates; individual data points are shown, error bars indicate SEM; p = 0.00161). (G) Volcano plot showing differential expression analysis for DCC and Nrp1 pulldowns. (H) Enrichment analysis plot of known RBP targets of Staufen1 and hnRNPA2B1 detected in RNA- sequencing data after DCC and Nrp1 pulldown (individual data points are shown, error bars indicate standard deviation, Mann-Whitney test, Wilcoxon rank sum test DCC versus Nrp1; p = 0.001511). |
|
|
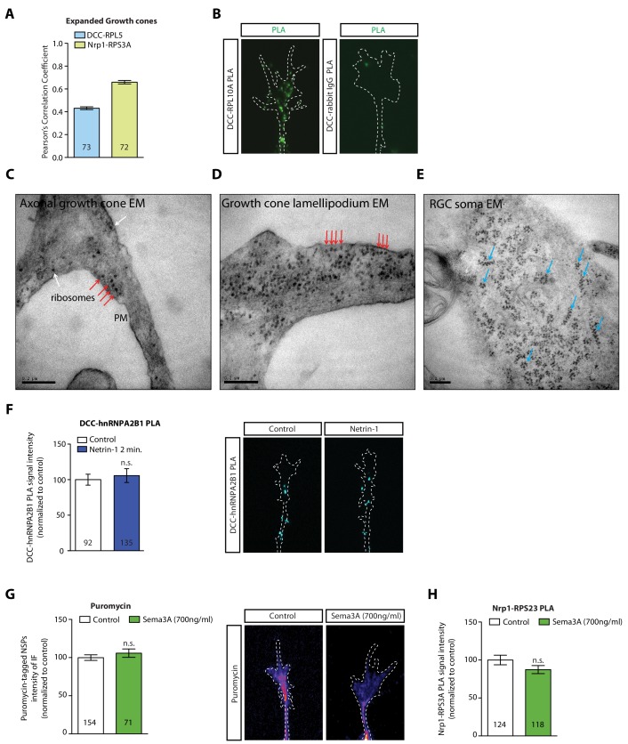
Figure 3 â Figure Supplement 1. DCC and Nrp1 are in close proximity to ribosomes in axonal growth cones in a cue-dependent manner. (A) Pearsonâs Correlation coefficients of DCC-RPL5/uL18 and Nrp1-RPS3A/eS1 from expanded axonal growth cones (data obtained from four biological replicates, bars indicate mean, error bars indicate SEM). (B) PLA images showing DCC and RPL10A/uL1 are in close proximity in axonal growth cones, whereas DCC and IgG control generates little to no PLA signal. Scale bars, 5 ïm. (C-E) EM images of an unstimulated axonal growth cone (C), a growth cone lamellipodium (D) and a retinal ganglion cell body (E). Ribosomes can be seen aligned in rows (red arrows) or isolated (white arrow) under the plasma membrane and as polysomes (blue arrows) in the cell body. (F) PLA signal between DCC and hnRNPA2B1 does not decrease after a 2 min Netrin-1 stimulation in axonal growth cones (Mann-Whitney test; bars indicate mean, error bars indicate SEM; p = 0.2886; representative PLA images are shown). (G) Sema3A stimulation at protein-synthesis independent concentration does not decrease puromycin levels in axonal growth cones (Mann-Whitney test; bars indicate mean, error bars indicate SEM; p = 0.2487; representative images are shown) or (H) PLA signal between Nrp1 and RPS3A/eS1 (Mann-Whitney test; bars indicate mean, error bars indicate SEM; p = 0.2555). For all Expansion microscopy, PLA and QIF experiments, numbers in bars indicate amount of growth cones quantified collected from at least three independent experiments. |
|
|
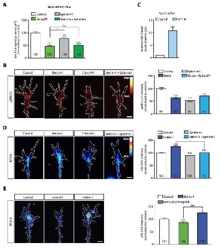
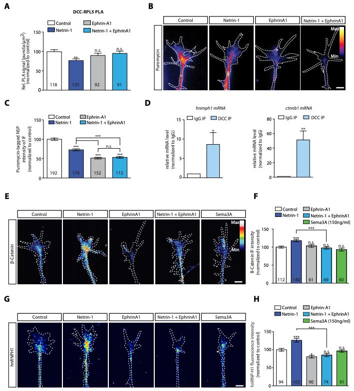
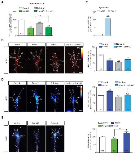
Figure 4. EphrinA1 co-stimulation blocks Netrin-1 induced receptor-ribosome dissociation and selective translation. (A) Relative PLA quantification of DCC and RPL5/uL18 compared to control after Netrin-1, EphrinA1, or co-stimulation (one-way ANOVA with Bonferroniâs multiple comparisons test; bars indicate mean, error bars indicate SEM; **p < 0.01). (B, C) Puromycin QIF relative to control after Netrin-1, EphrinA1 or co-stimulation (one-way ANOVA with Bonferroniâs multiple comparisons test; bars indicate mean, error bars indicate SEM; ***p<0.0001). (D) Relative mRNA quantification after DCC IP of hnrnph1 and ctnnb1 mRNA (unpaired t-test with Welchâs corrections on dCT values; three biological replicates; bars indicate mean, error bars indicate SEM; *p=0.02 for hnrnph1; **p=0.0018 for ctnnb1). (E, F) B-Catenin QIF relative to control after Netrin-1, EphrinA1, Sema3A or Netrin-1 and EphrinA1 co-stimulation (one-way ANOVA with Bonferroniâs multiple comparisons test; bars indicate mean, error bars indicate SEM; ***p<0.0001). (G, H) hnRNPH1 QIF relative to control after Netrin-1, EphrinA1, Sema3A or Netrin-1 and EphrinA1 co-stimulation (one-way ANOVA with Bonferroniâs multiple comparisons test; bars indicate mean, error bars indicate SEM; ***p<0.0001; *p=0.0164). Scale bars, 5 ïm. For all QIF experiments, numbers in bars indicate amount of growth cones quantified collected from at least three independent experiments. |
|
|
Figure 5. Model diagram depicting the proposed interactions between receptors, RBPs, mRNAs and ribosomes under basal and cue stimulation conditions. |
|
|
Figure 1 â Figure Supplement 1. Multiple guidance cue receptors interact with ribosome in SH-SY5Y cells. (A-C) Western blot validation of RP co-immunoprecipitation with DCC, Nrp1 and Robo2 in SH-SY5Y cells. Western blots were repeated 2 to 4 times, Rps4X Western blots are from 1 experiment, representative examples are shown. (D-E) Relative 18S and 28S ribosomal RNA abundance after control (IgG) pulldowns or receptor pulldowns shows enrichment of rRNA in DCC and Nrp1 IPs in SH-SY5Y cells (unpaired two tailed t-test; three biological replicates; Bars indicate mean, error bars indicate standard deviation. *p<0.05). |
|
|
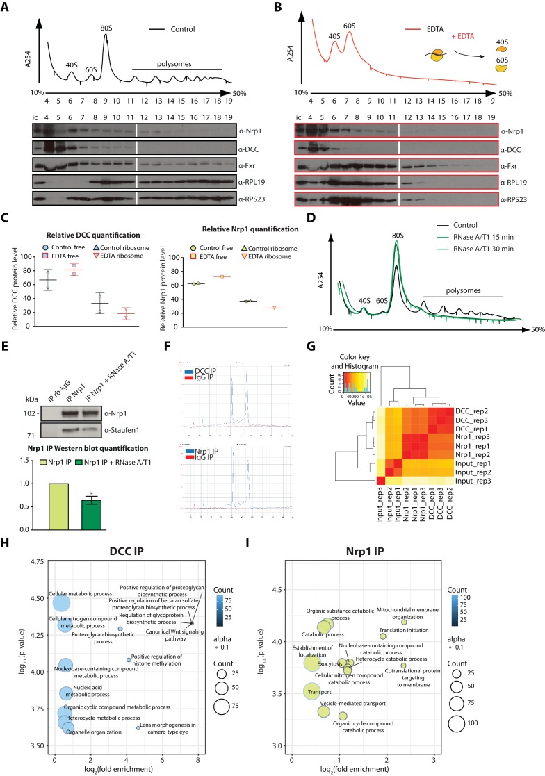
Figure 2 â Figure Supplement 1. Polysome fractionation analysis, RNase sensitivity of Nrp1-Staufen1 interaction and additional RNA-seq analyses. (A) Control and (B) EDTA treated polysome fractions and Western blot showing the distribution of DCC and Nrp1 across fractions. (C) Relative quantification of DCC and Nrp1 protein levels in ribosome-free and ribosomal fractions for control and EDTA-treated samples (DCC control n = 2, DCC EDTA n = 2, Nrp1 control n = 2, Nrp1 EDTA n = 1; Bars indicate mean, errors bars indicate standard deviation). (D) UV absorbance profiles after sucrose density gradient fractionation for control and RNAseA/T1 treated lysates. (E) Western blot analysis and quantification of Staufen1 after Nrp1 pulldowns. (paired t-test; three biological replicates; bars indicate mean, error bars indicate standard deviation; p = 0.0136). (F) Bioanalyzer gel analysis of RNA. (G) Distance matrix showing a high correlation between replicates and a distinct signature between samples. (H) Gene ontology enrichment plot of mRNAs after DCC or (I) Nrp1 pulldowns. |
|
|
Figure 3 â Figure Supplement 1. DCC and Nrp1 are in close proximity to ribosomes in axonal growth cones in a cue-dependent manner. (A) Pearsonâs Correlation coefficients of DCC-RPL5/uL18 and Nrp1-RPS3A/eS1 from expanded axonal growth cones (data obtained from four biological replicates, bars indicate mean, error bars indicate SEM). (B) PLA images showing DCC and RPL10A/uL1 are in close proximity in axonal growth cones, whereas DCC and IgG control generates little to no PLA signal. Scale bars, 5 ïm. (C-E) EM images of an unstimulated axonal growth cone (C), a growth cone lamellipodium (D) and a retinal ganglion cell body (E). Ribosomes can be seen aligned in rows (red arrows) or isolated (white arrow) under the plasma membrane and as polysomes (blue arrows) in the cell body. (F) PLA signal between DCC and hnRNPA2B1 does not decrease after a 2 min Netrin-1 stimulation in axonal growth cones (Mann-Whitney test; bars indicate mean, error bars indicate SEM; p = 0.2886; representative PLA images are shown). (G) Sema3A stimulation at protein-synthesis independent concentration does not decrease puromycin levels in axonal growth cones (Mann-Whitney test; bars indicate mean, error bars indicate SEM; p = 0.2487; representative images are shown) or (H) PLA signal between Nrp1 and RPS3A/eS1 (Mann-Whitney test; bars indicate mean, error bars indicate SEM; p = 0.2555). For all Expansion microscopy, PLA and QIF experiments, numbers in bars indicate amount of growth cones quantified collected from at least three independent experiments. |
|
|
Figure 4 â Figure Supplement 1. EphrinA1 co-stimulation blocks Netrin-1 induced receptor-ribosome dissociation and selective translation of rps14. (A) Relative PLA quantification of Nrp1 and RPS23/uS12 compared to control after Sema3A, EphrinA1, or co stimulation with Sema3A and EphrinA1 (one-way ANOVA with Bonferroniâs multiple comparisons test; bars indicate mean, error bars indicate SEM; *p=0.032078; **p<0.018577; ***p<0.001). (B) pERK1/2 QIF relative to control after Netrin-1, EphrinA1 or Netrin-1 and EphrinA1 co-stimulation (one-way ANOVA with Bonferroniâs multiple comparisons test; bars indicate mean, error bars indicate SEM; ***p<0.0001). (C) Relative mRNA quantification after DCC IP of rps14 mRNA (unpaired t-test with Welchâs corrections on dCT values; three biological replicates; bars indicate mean, error bars indicate SEM; ***p = 0.0003). (D) Rps14 QIF relative to control after Netrin-1, EphrinA1 or Netrin-1 and EphrinA1 co-stimulation (one way ANOVA with Bonferroniâs multiple comparisons test; bars indicate mean, error bars indicate SEM; ***p<0.0001; *p=0.026544). (E) Rps14 QIF relative to control after Netrin-1 or Sema3A stimulation (one-way ANOVA with Bonferroniâs multiple comparisons test; bars indicate mean, error bars indicate SEM; ***p<0.0001; *p<0.05). Scale bars, 5 ïm. For all QIF experiments the numbers in bars indicate amount of growth cones quantified collected from three independent experiments. |
|
|
Figure 3. DCC and Nrp1 are in close proximity to ribosomes in axonal growth cones in a cue-dependent manner.(A) Expansion imaging shows partial co-localization of DCC and (B) Nrp1 with ribosomal proteins (Scale bars, 5 μm). (C) Representative proximity ligation assay signal in axonal growth cones between DCC and RPL5/uL18, RPS4X/eS4 or IgG control (Scale bars, 5 μm). (D) Representative proximity ligation assay signal in axonal growth cones between Nrp1 and RPS3A/eS1, RPS23/uS12 or IgG control (Scale bars, 5 μm). (E) Representative PLA signal in axonal growth cones between EphB2 and RPL5/uL18 (left) and quantification of PLA signal in axonal growth cones compared to DCC-RPL5/uL18 or Nrp1-RPS23/uS12 (right) (Mann-Whitney test; three biological replicates; bars indicate mean, error bars indicate SEM, ***p<0.0001; Scale bars, 5 μm). (F) EM image of an unstimulated axonal growth cone showing ribosomes aligned in a row (red arrows) under plasma membrane (PM). Inset shows the growth cone at lower magnification; the red box indicates the area shown in higher magnification. The section glances through the extreme surface of growth cone, where it attaches to the culture dish, giving rise to areas that lack subcellular structure. (G) Distribution frequency of the inter-ribosome distance in nm of ribosomes in axonal growth cones (n = 20) or in RGC soma (n = 5). All distances larger than 100 nm were pooled together. (H, I, J, K) Quantification of PLA signal in cue-stimulated axonal growth cones relative to control (unpaired two-tailed t-test; bars indicate mean, error bars indicate SEM; ***p<0.0001; *p=0.0423; for n.s. in J p=0.3522; for n.s. in K, p=0.885). (L) Relative PLA quantification of DCC and RPL5/uL18 compared to control after Dynasore pre-treatment (50 μM for 20 min), Netrin-1, or Netrin-1 + Dynasore (one-way ANOVA with Bonferroniâs multiple comparisons test; bars indicate mean, error bars indicate SEM; p=0.001027 for Control vs. Netrin-1, p=0.000402 for Netrin-1 vs Netrin-1 + Dynasore, p=0.590377 for Control vs. Dynasore, p=0.384848 for Control vs Netrin + Dynasore). For all PLA experiments, numbers in bars indicate total number of growth cones quantified from at least three independent experiments.Figure 3âsource data 1. Spreadsheet containing PLA counts and relative comparisons from each axonal growth cone in Figure 3E, all inter-ribosome distances and distribution shown in Figure 3G, and all normalized PLA count values for each axonal growth cone in Figure 3HâL.Figure 3âfigure supplement 1. DCC and Nrp1 are in close proximity to ribosomes in axonal growth cones in a cue-dependent manner.(A) Pearsonâs Correlation coefficients of DCC-RPL5/uL18 and Nrp1-RPS3A/eS1 from expanded axonal growth cones (data obtained from four biological replicates, bars indicate mean, error bars indicate SEM). (B) PLA images showing DCC and RPL10A/uL1 are in close proximity in axonal growth cones, whereas DCC and IgG control generates little to no PLA signal. Scale bars, 5 μm. (CâE) EM images of an unstimulated axonal growth cone (C), a growth cone lamellipodium (D) and a retinal ganglion cell body (E). Ribosomes can be seen aligned in rows (red arrows) or isolated (white arrow) under the plasma membrane and as polysomes (blue arrows) in the cell body. (F) PLA signal between DCC and hnRNPA2B1 does not decrease after a 2 min Netrin-1 stimulation in axonal growth cones (Mann-Whitney test; bars indicate mean, error bars indicate SEM; p=0.2886; representative PLA images are shown). (G) Sema3A stimulation at protein-synthesis independent concentration does not decrease puromycin levels in axonal growth cones (Mann-Whitney test; bars indicate mean, error bars indicate SEM; p=0.2487; representative images are shown) or (H) PLA signal between Nrp1 and RPS3A/eS1 (Mann-Whitney test; bars indicate mean, error bars indicate SEM; p=0.2555). For all Expansion microscopy, PLA and QIF experiments, numbers in bars indicate amount of growth cones quantified collected from at least three independent experiments.Figure 3âfigure supplement 1âsource data 1. Spreadsheet containing all Pearsonâs correlation values for each expanded growth cone in Figure 3âfigure supplement 1A, all normalized PLA count values for each axonal growth cone in Figure 3âfigure supplement 1F and H, and all normalized puromycin intensity values for each axonal growth cone in Figure 3âfigure supplement 1G. |
|
|
Author response image 1. |
|
|
Figure 1—figure supplement 1. Multiple guidance cue receptors interact with ribosomes in SH-SY5Y cells.(A–C) Western blot validation of RP co-immunoprecipitation with DCC, Nrp1 and Robo2 in SH-SY5Y cells. Western blots were repeated 2 to 4 times, Rps4X Western blots are from one experiment, representative examples are shown. (D–E) Relative 18S and 28S ribosomal RNA abundance after control (IgG) pulldowns or receptor pulldowns shows enrichment of rRNA in DCC and Nrp1 IPs in SH-SY5Y cells (unpaired two-tailed t-test; three biological replicates; Bars indicate mean, error bars indicate standard deviation. *p<0.05). |
|
|
Figure 2—figure supplement 1. Polysome fractionation analysis, RNase sensitivity of Nrp1-Staufen1 interaction and additional RNA-seq analyses.(A) Control and (B) EDTA treated polysome fractions and Western blot showing the distribution of DCC and Nrp1 across fractions. (C) Relative quantification of DCC and Nrp1 protein levels in ribosome-free and ribosomal fractions for control and EDTA-treated samples (DCC control n = 2, DCC EDTA n = 2, Nrp1 control n = 2, Nrp1 EDTA n = 1; Bars indicate mean, errors bars indicate standard deviation). (D) UV absorbance profiles after sucrose density gradient fractionation for control and RNAseA/T1 treated lysates. (E) Western blot analysis and quantification of Staufen1 after Nrp1 pulldowns. (paired t-test; three biological replicates; bars indicate mean, error bars indicate standard deviation; p=0.0136). (F) Bioanalyzer gel analysis of RNA. (G) Distance matrix showing a high correlation between replicates and a distinct signature between samples. (H) Gene ontology enrichment plot of mRNAs after DCC or (I) Nrp1 pulldowns. |
|
|
Figure 3—figure supplement 1. DCC and Nrp1 are in close proximity to ribosomes in axonal growth cones in a cue-dependent manner.(A) Pearson’s Correlation coefficients of DCC-RPL5/uL18 and Nrp1-RPS3A/eS1 from expanded axonal growth cones (data obtained from four biological replicates, bars indicate mean, error bars indicate SEM). (B) PLA images showing DCC and RPL10A/uL1 are in close proximity in axonal growth cones, whereas DCC and IgG control generates little to no PLA signal. Scale bars, 5 μm. (C–E) EM images of an unstimulated axonal growth cone (C), a growth cone lamellipodium (D) and a retinal ganglion cell body (E). Ribosomes can be seen aligned in rows (red arrows) or isolated (white arrow) under the plasma membrane and as polysomes (blue arrows) in the cell body. (F) PLA signal between DCC and hnRNPA2B1 does not decrease after a 2 min Netrin-1 stimulation in axonal growth cones (Mann-Whitney test; bars indicate mean, error bars indicate SEM; p=0.2886; representative PLA images are shown). (G) Sema3A stimulation at protein-synthesis independent concentration does not decrease puromycin levels in axonal growth cones (Mann-Whitney test; bars indicate mean, error bars indicate SEM; p=0.2487; representative images are shown) or (H) PLA signal between Nrp1 and RPS3A/eS1 (Mann-Whitney test; bars indicate mean, error bars indicate SEM; p=0.2555). For all Expansion microscopy, PLA and QIF experiments, numbers in bars indicate amount of growth cones quantified collected from at least three independent experiments.Figure 3—figure supplement 1—source data 1. Spreadsheet containing all Pearson’s correlation values for each expanded growth cone in Figure 3—figure supplement 1A, all normalized PLA count values for each axonal growth cone in Figure 3—figure supplement 1F and H, and all normalized puromycin intensity values for each axonal growth cone in Figure 3—figure supplement 1G. |
|
|
Figure 4—figure supplement 1. EphrinA1 co-stimulation blocks Netrin-1 induced receptor-ribosome dissociation and selective translation of rps14.(A) Relative PLA quantification of Nrp1 and RPS23/uS12 compared to control after Sema3A, EphrinA1, or co-stimulation with Sema3A and EphrinA1 (one-way ANOVA with Bonferroni’s multiple comparisons test; bars indicate mean, error bars indicate SEM; *p=0.032078; **p<0.018577; ***p<0.001). (B) pERK1/2 QIF relative to control after Netrin-1, EphrinA1 or Netrin-1 and EphrinA1 co-stimulation (one-way ANOVA with Bonferroni’s multiple comparisons test; bars indicate mean, error bars indicate SEM; ***p<0.0001). (C) Relative mRNA quantification after DCC IP of rps14 mRNA (unpaired t-test with Welch’s corrections on dCT values; three biological replicates; bars indicate mean, error bars indicate SEM; ***p=0.0003). (D) RPS14 QIF relative to control after Netrin-1, EphrinA1 or Netrin-1 and EphrinA1 co-stimulation (one-way ANOVA with Bonferroni’s multiple comparisons test; bars indicate mean, error bars indicate SEM; ***p<0.0001; *p=0.026544). (E) RpsRPS14 QIF relative to control after Netrin-1 or Sema3A stimulation (one-way ANOVA with Bonferroni’s multiple comparisons test; bars indicate mean, error bars indicate SEM; ***p<0.0001; *p<0.05). Scale bars, 5 μm. For all QIF experiments the numbers in bars indicate amount of growth cones quantified collected from three independent experiments.Figure 4—figure supplement 1—source data 1. Spreadsheet containing all normalized PLA count values for each axonal growth cone in Figure 4—figure supplement 1A, all normalized pERK1/2 intensity values for each axonal growth cone in Figure 4—figure supplement 1B and all normalized RPS14 intensity values for each axonal growth cone in Figure 4—figure supplement 1D and E. |
External Resources: Proteomic dataset PXD015650 on PRIDE
References [+] :
Ascano,
FMRP targets distinct mRNA sequence elements to regulate protein expression.
2012, Pubmed
Ascano, FMRP targets distinct mRNA sequence elements to regulate protein expression. 2012, Pubmed
Bellon, miR-182 Regulates Slit2-Mediated Axon Guidance by Modulating the Local Translation of a Specific mRNA. 2017, Pubmed , Xenbase
Cagnetta, Rapid Cue-Specific Remodeling of the Nascent Axonal Proteome. 2018, Pubmed , Xenbase
Cagnetta, Noncanonical Modulation of the eIF2 Pathway Controls an Increase in Local Translation during Neural Wiring. 2019, Pubmed , Xenbase
Campbell, Semaphorin 3A elicits stage-dependent collapse, turning, and branching in Xenopus retinal growth cones. 2001, Pubmed , Xenbase
Campbell, Chemotropic responses of retinal growth cones mediated by rapid local protein synthesis and degradation. 2001, Pubmed , Xenbase
Campbell, Apoptotic pathway and MAPKs differentially regulate chemotropic responses of retinal growth cones. 2003, Pubmed , Xenbase
Chen, Optical imaging. Expansion microscopy. 2015, Pubmed
Cioni, Late Endosomes Act as mRNA Translation Platforms and Sustain Mitochondria in Axons. 2019, Pubmed , Xenbase
Cioni, SEMA3A signaling controls layer-specific interneuron branching in the cerebellum. 2013, Pubmed
Cioni, Molecular control of local translation in axon development and maintenance. 2018, Pubmed
Cox, MaxQuant enables high peptide identification rates, individualized p.p.b.-range mass accuracies and proteome-wide protein quantification. 2008, Pubmed
Crerar, Regulation of NGF Signaling by an Axonal Untranslated mRNA. 2019, Pubmed
Dudanova, Integration of guidance cues: parallel signaling and crosstalk. 2013, Pubmed
Gouveia Roque, Growth Cone Tctp Is Dynamically Regulated by Guidance Cues. 2018, Pubmed
Holt, The central dogma decentralized: new perspectives on RNA function and local translation in neurons. 2013, Pubmed
Höpker, Growth-cone attraction to netrin-1 is converted to repulsion by laminin-1. 1999, Pubmed , Xenbase
Hüttelmaier, Spatial regulation of beta-actin translation by Src-dependent phosphorylation of ZBP1. 2005, Pubmed
Jakobs, KymoButler, a deep learning software for automated kymograph analysis. 2019, Pubmed
Jung, Axonal mRNA localization and local protein synthesis in nervous system assembly, maintenance and repair. 2012, Pubmed
Klein, A novel interaction between adrenergic receptors and the alpha-subunit of eukaryotic initiation factor 2B. 1997, Pubmed
Konopacki, ESCRT-II controls retinal axon growth by regulating DCC receptor levels and local protein synthesis. 2016, Pubmed , Xenbase
Koppers, Receptor-specific interactome as a hub for rapid cue-induced selective translation in axons. 2019, Pubmed , Xenbase
Lebedeva, Transcriptome-wide analysis of regulatory interactions of the RNA-binding protein HuR. 2011, Pubmed
Lee, eIF3d is an mRNA cap-binding protein that is required for specialized translation initiation. 2016, Pubmed
Lepelletier, Sonic Hedgehog Guides Axons via Zipcode Binding Protein 1-Mediated Local Translation. 2017, Pubmed
Leung, Asymmetrical beta-actin mRNA translation in growth cones mediates attractive turning to netrin-1. 2006, Pubmed , Xenbase
Lin, Local translation and directional steering in axons. 2007, Pubmed
Lin, Function and regulation of local axonal translation. 2008, Pubmed
Macia, Dynasore, a cell-permeable inhibitor of dynamin. 2006, Pubmed
Manitt, Netrin participates in the development of retinotectal synaptic connectivity by modulating axon arborization and synapse formation in the developing brain. 2009, Pubmed , Xenbase
Mann, B-type Eph receptors and ephrins induce growth cone collapse through distinct intracellular pathways. 2003, Pubmed , Xenbase
Manns, Differing semaphorin 3A concentrations trigger distinct signaling mechanisms in growth cone collapse. 2012, Pubmed
Marshak, Cell-autonomous TrkB signaling in presynaptic retinal ganglion cells mediates axon arbor growth and synapse maturation during the establishment of retinotectal synaptic connectivity. 2007, Pubmed , Xenbase
Martinez, Protein-RNA Networks Regulated by Normal and ALS-Associated Mutant HNRNPA2B1 in the Nervous System. 2016, Pubmed
Morales, Cooperation and crosstalk in axon guidance cue integration: Additivity, synergy, and fine-tuning in combinatorial signaling. 2017, Pubmed
Nédelec, Concentration-dependent requirement for local protein synthesis in motor neuron subtype-specific response to axon guidance cues. 2012, Pubmed
Nie, Tsc2-Rheb signaling regulates EphA-mediated axon guidance. 2010, Pubmed
Palmesino, Association of eukaryotic translation initiation factor eIF2B with fully solubilized CXCR4. 2016, Pubmed
Piper, Signaling mechanisms underlying Slit2-induced collapse of Xenopus retinal growth cones. 2006, Pubmed , Xenbase
Piper, Endocytosis-dependent desensitization and protein synthesis-dependent resensitization in retinal growth cone adaptation. 2005, Pubmed , Xenbase
Poliak, Synergistic integration of Netrin and ephrin axon guidance signals by spinal motor neurons. 2015, Pubmed
Sasaki, Phosphorylation of zipcode binding protein 1 is required for brain-derived neurotrophic factor signaling of local beta-actin synthesis and growth cone turning. 2010, Pubmed , Xenbase
Schmidt, SUnSET, a nonradioactive method to monitor protein synthesis. 2009, Pubmed
Shigeoka, On-Site Ribosome Remodeling by Locally Synthesized Ribosomal Proteins in Axons. 2019, Pubmed , Xenbase
Shigeoka, Dynamic Axonal Translation in Developing and Mature Visual Circuits. 2016, Pubmed
Simsek, The Mammalian Ribo-interactome Reveals Ribosome Functional Diversity and Heterogeneity. 2017, Pubmed
Söderberg, Direct observation of individual endogenous protein complexes in situ by proximity ligation. 2006, Pubmed
Stockley, The RNA-binding protein hnRNPA2 regulates β-catenin protein expression and is overexpressed in prostate cancer. 2014, Pubmed
Stoeckli, Understanding axon guidance: are we nearly there yet? 2018, Pubmed
Sugimoto, hiCLIP reveals the in vivo atlas of mRNA secondary structures recognized by Staufen 1. 2015, Pubmed
Tang, mRNA-Seq whole-transcriptome analysis of a single cell. 2009, Pubmed
Tcherkezian, Transmembrane receptor DCC associates with protein synthesis machinery and regulates translation. 2010, Pubmed
Wu, Local translation of RhoA regulates growth cone collapse. 2005, Pubmed
Yao, An essential role for beta-actin mRNA localization and translation in Ca2+-dependent growth cone guidance. 2006, Pubmed , Xenbase
Yoon, Local translation of extranuclear lamin B promotes axon maintenance. 2012, Pubmed , Xenbase
Yu, Dynamic m6A modification regulates local translation of mRNA in axons. 2018, Pubmed
Zappulo, RNA localization is a key determinant of neurite-enriched proteome. 2017, Pubmed
