XB-ART-57326
Nat Commun
2020 Jul 13;111:3491. doi: 10.1038/s41467-020-17238-w.
Show Gene links
Show Anatomy links
Epigenetic homogeneity in histone methylation underlies sperm programming for embryonic transcription.
Oikawa M, Simeone A, Hormanseder E, Teperek M, Gaggioli V, O'Doherty A, Falk E, Sporniak M, D'Santos C, Franklin VNR, Kishore K, Bradshaw CR, Keane D, Freour T, David L, Grzybowski AT, Ruthenburg AJ, Gurdon J, Jullien J.
???displayArticle.abstract???
Sperm contributes genetic and epigenetic information to the embryo to efficiently support development. However, the mechanism underlying such developmental competence remains elusive. Here, we investigated whether all sperm cells have a common epigenetic configuration that primes transcriptional program for embryonic development. Using calibrated ChIP-seq, we show that remodelling of histones during spermiogenesis results in the retention of methylated histone H3 at the same genomic location in most sperm cell. This homogeneously methylated fraction of histone H3 in the sperm genome is maintained during early embryonic replication. Such methylated histone fraction resisting post-fertilisation reprogramming marks developmental genes whose expression is perturbed upon experimental reduction of histone methylation. A similar homogeneously methylated histone H3 fraction is detected in human sperm. Altogether, we uncover a conserved mechanism of paternal epigenetic information transmission to the embryo through the homogeneous retention of methylated histone in a sperm cells population.
???displayArticle.pubmedLink??? 32661239
???displayArticle.pmcLink??? PMC7359334
???displayArticle.link??? Nat Commun
???displayArticle.grants??? [+]
101050/Z/13/Z Wellcome Trust , MR/K011022/1 Medical Research Council , C6946/A14492 Cancer Research UK, 092096/Z/10/Z Wellcome Trust , 108467/Z/15/Z Wellcome Trust , R01 GM115945 NIGMS NIH HHS , Wellcome Trust
Species referenced: Xenopus
Genes referenced: ascl2 atf1 bmi1 cbx3 cfap52 cpeb1 elf3 foxq1 h2bc21 hmga2 hmgb1 hmgb2 hmgb3 hmgn2 meis1 meis2 nfya nfyb nhlh1 nr4a2 osr2 pam sox7 sp1 spdef spib stat1 tbx3 tcf12 tcf3 wdr5 zbtb33 zic3 znf143 znf281
???displayArticle.antibodies??? H3C1 Ab10 Hist1H3A Ab2 Histone H2B Ab10 Histone H4 Ab11 Hmgb1 Ab1 Tri-Methyl H3f3a Ab19
???displayArticle.gses??? GSE125982: NCBI
???attribute.lit??? ???displayArticles.show???
|
|
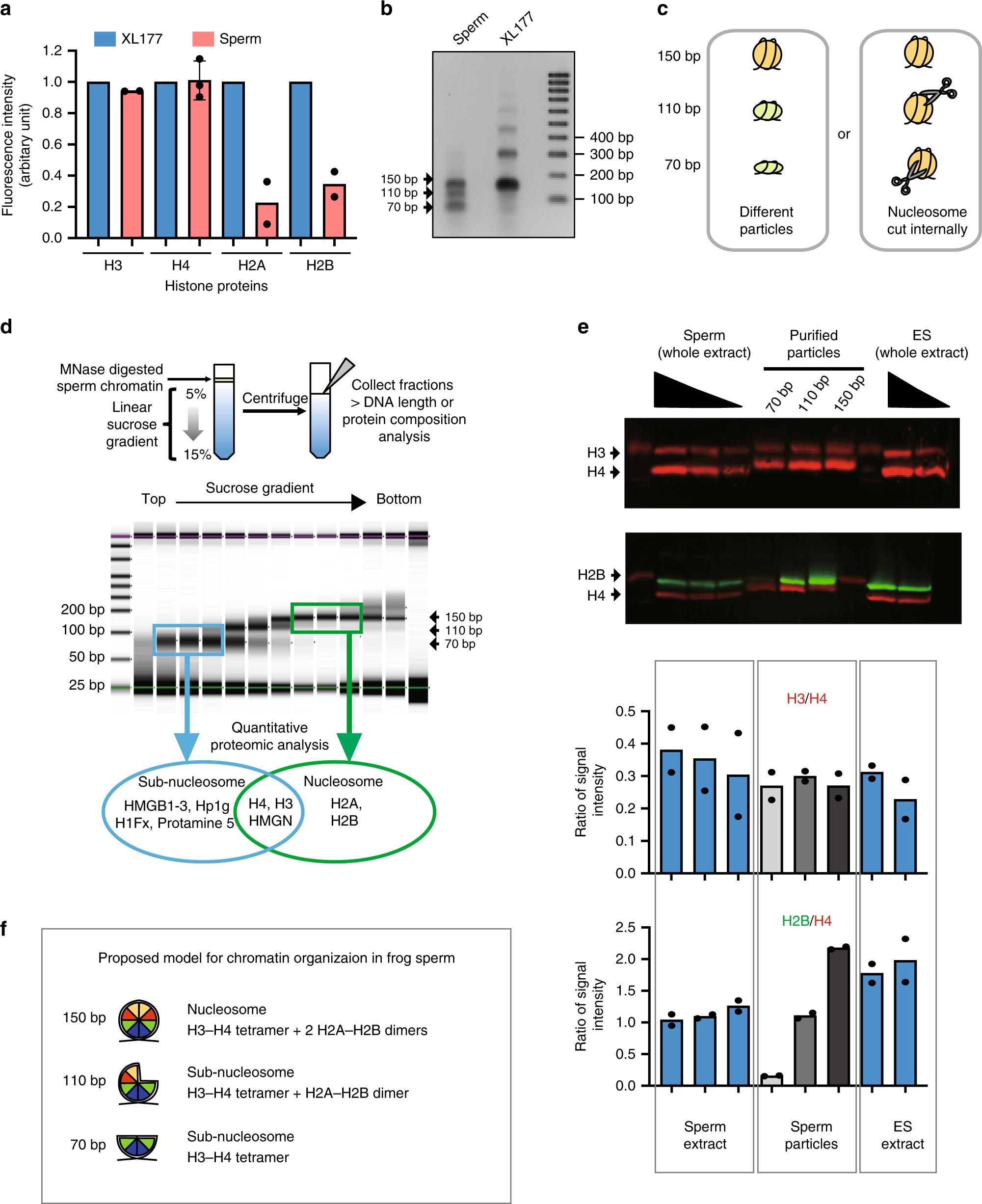
Fig. 1: Somatic level of histone H3/H4 is retained as nuclesosomes and subnucleosomes in sperm chromatin. a Xenopus laevis sperm core histones content relative to that found in a somatic cell (XL-177) as measured by quantitative WB (H2A, H2B, H3 nâ=â2, H4 nâ=â3, biologically independent samples error bar on H4 shows standard deviation). b DNA fragments generated by MNase digestion of Xenopus laevis sperm and somatic cell. c Schematic representation of the possible origin of subnucleosomal sized fragments generated by MNase treatment of sperm chromatin. d Nucleoproteic particles generated by MNase treatment of sperm are centrifugated on a sucrose gradient. Subsequently, particles isolated along the gradient are analysed for associated DNA fragment length (electrophoresis) and for associated proteins (mass spectrometry). e WB analysis confirms mass spectrometry analysis. Similar ratio of H3 to H4, and decreased level H2B to H4 are detected in subnucleosomes compared with nucleosomes. Xenopus sperm and mESCs are shown as control. Graphs below show the quantification of WB data (nâ=â2, biologically independent samples). f Model of core histone composition of Xenopus laevis sperm nucleosomal and subnucleosomal particle. Source data related to a, b, d and e are provided as Source Data files. |
|
|
Fig. 2: Nucleosome loss/retention associated with spermiogenesis occurs non-randomly in a large fraction of the genome. a Relative abundance (left) and genome coverage (right) of nucleosomes and subnucleosomes in the sperm chromatin. The left pie chart reports the fraction of DNA fragments from Xenopus Laevis sperm corresponding to each type of particle; the right pie chart reports the fraction of genome covered by each type of particle. b Fraction of the genome with homogeneous particles composition. The bar graph indicates the percentage of the genome that possess nucleosomal or subnucleosomal structure across most sperm of the population sequenced (genome binned in 50 bp windows). c Fold enrichment (observed/random) over 1000 randomisations for homogeneous nucleosomes (left) or subnucleosomes (right) composition at the indicated genomic features; ***: empirical p value < 1eâ3. Input data from two independent replicates were pooled. d PAM (partitioning around medoids) clustering of promoter (TSS +/â2âkb) according to enrichment for nucleosomes or subnucleosomes. e Model of nucleosomes and subnucleosomes distribution in sperm and spermatid. Source data related to a, b and d are provided as Source Data files. |
|
|
Fig. 3: A fraction of the genome harbours methylated H3K4 and/or H3K27 at the same location in most sperm of a population. a Percentage of the genome with different range of apparent histone H3 methylation density (HMD) on Lysine 4 and 27 in Xenopus Laevis sperm and mouse ESC. b Percentage of H3K4me3 and H3K27me3 peaks with different range of HMD in Xenopus Laevis sperm. c Fold enrichment (observed/random) over 1000 randomisations of peaks with homogeneous histone methylation (HMDâ>â80) at the indicated genomic features; ***: empirical p valueâ<â1eâ3. ICe-ChIP data from two independent replicates were pooled. d Dot matrix showing transcription factors with enriched motifs (y-axis) in the different histone methylation categories (x-axis). Circle size represents âlog10 (p value) of the motif enrichment; and the circle colour indicates whether evidences exist indicating that the corresponding transcription factors is present maternally (blue) or not (red). Retained HMDâ>â80 peaks correspond to sperm histone methylation peaks maintained after extract treatment as in Fig. 5. e Heat map after PAM clustering of promoters (TSS +/â2âkb) according to histone H3-methylation density on Lysine 4 and 27. The plots on the left show the average HMD profile for each cluster. Source data related to a, b, d, and e are provided as Source Data files. |
|
|
Fig. 4: Homogeneous bivalent marking of histone H3 on sperm developmental genes. a Fold enrichment (observed/random) over 1000 randomisations of peaks with homogeneous H3K4 methylation (HMDâ>â80) in regions homogeneous for nucleosomes, homogeneous for subnucleosomes or with heterogeneous particle composition in a sperm population; ***: empirical p valueâ<â1eâ3. b Same as in a for H3K27 methylation. c PAM clustering of promoter (TSS +/â2âkb) according to homogeneity for methylation of histone H3 (HMDâ>â80) on Lysine 4, on Lysine 27, enrichment for nucleosomes and enrichment for subnucleosomes. Source data related to c is provided as a Source Data file. ICe-ChIP data from two independent replicates were pooled. |
|
|
Fig. 5: Homogeneously methylated sperm histones are maintained during early embryonic replication. a Experimental setup to monitor the fate of sperm-methylated histone peaks after replication. b Overlap between peaks of H3K4me3 and H3K27me3 before and after replication of sperm chromatin in egg extract. c Boxplots of HMD for all sperm peaks and for peaks that are lost or retained after replication. d Boxplots of the size of all sperm peaks, and of peaks that are lost or retained after replication. Data in c and d are obtained from N. sperm peaks H3K4me3: 36020; N. sperm retained H3K4me3: 27300; N sperm lost H3K4me3: 8715. N. sperm peaks H3K27me3: 55854; N. sperm retained H3K27me3: 13214; N sperm lost H3K27me3: 42635. ***p valueâ<â1eâ3 (two-sample KolmogorovâSmirnov test). e Ratio of fold enrichment of peaks retained after replication over those lost after replication at indicated genomic features. Fold enrichments (observed/random) were obtained from 1000 randomisations and all instances showed an empirical p valueâ<â1eâ3. f Overlap between peaks of H3K4me3 in sperm and in blastula embryos. g Boxplots indicating HMD for all sperm peaks and for peaks that are lost or retained in blastula compared with sperm, and lost or retained in blastula compared with replicated sperm. h Boxplots of peak sizes for all sperm peaks and for peaks lost and retained in blastula compared with sperm, and in blastula compared with replicated sperm. In g and h ***p valueâ<â1eâ3 and are obtained by the two-sample KolmogorovâSmirnov test. i Ratio of fold enrichment of peaks retained in blastula versus those in sperm at indicated genomic features. This ratio has been obtained as in e. HMD is from data pooled from two independent replicates. Peaks retention/lost are consensus from three independent replicates. |
|
|
Fig. 6: The homogeneously methylated histone fraction in frog sperm chromatin regulates embryonic gene expression. a Barplot of enrichment p values (âlog10) in set of genes expressed at zygotic gene activation (all-, developmental- and house keeping-ZGA genes) for the presence of different type of H3K4me3 or H3K27me3 sperm peaks. pink and light green barsâ=âenrichment p value for heterogenous (HMDâ<â80) peaks in promoter; red and green barsâ=âenrichment p value for homogeneous (HMDâ>â80) peaks in promoter that are also retained after replication. P values determined by the Ï2 proportion test evaluating if the proportion of gene of interest is higher (alternativeâ=ââgreaterâ) than the genome-wide proportion (i.e., expected proportion). b Barplot of enrichment p values (âlog10) in set of genes whose embryonic expression is sensitive to the presence of histone H3K4 demethylase (Kdm5b) or histone H3K27 demethylase (Kdm6b) at fertilisation2 for the presence of the aforementioned sperm peaks categories. P values are obtained as in a. c Pie chart indicating the percentage of the homogeneously methylated histone present in sperm that are retained after egg extract-mediated replication. Three type of sperm peaks are considered: homogeneous for H3K27me3 only, homogeneous for H3K4me3 only and homogeneous for H3K27me3 and H3K4me3 (bivalent). The area of the coloured sector (together with the colour) indicates the fraction of the overlap between each pair-wise comparison. d Barplot of enrichment p values (âlog10) in various set of genes for the presence of a homogeneous bivalent H3K4me3 and H3K27me3 retained after replication. P values are obtained as in a. HMD are from data pooled from two independent replicates. Peaks retention/lost are consensus from three independent replicates. Set of kdm5 and kdm6 sensistivite genes are from three independent replicates. |
|
|
Fig. 7: Homogeneous retention of methylated nucleosome in a human sperm population. a Percentage of the genome (left) and percentage of peaks (right) with different levels of H3K4 or H3K27 methylation density in human sperm. b PAM clustering of H3K4 and H3K27 HMD levels at promoter regions (TSS +/â2âkb) in human sperm. c Genome browser screenshots of TBX3 and BMI1 HMDs in human sperm. d Percentage of gene orthologues with peaks of histone methylation in both human and Xenopus sperm. e Barplots of the average percentage (%) of 5mC methylation at H3K27me3 peaks stratified by methylation level (left); error bars: sem; barplot of the percentage of H3K27me3 peaks showing absence of 5mC methylation (right) (5mC methylation: single-sperm bisulfite sequencing data from ref. 31). f Barplots indicating âlog10 (p value) for enrichment of sperm TSSs with HMDâ>â80 for H3K4 or H3K27 in set of genes with TSSs showing different chromatin accessibility level in eight cell embryos (open and closed corresponds to TSSs open or closed in all cells of a eight cell embryos), whereas divergent corresponds to TSSs either open or closed in different cells (ATAC-seq data from ref. 31); p values determined by Ï2 proportion test evaluating if the proportion of gene of interest is higher (green) or lower (red) than the genome-wide proportion (i.e., expected proportion). g Model of epigenetic homogeneity in Xenopus and human sperm. The cartoon summarises the observed trends in retention of modified histones across the genome in those species. Source data related to b and e are provided as Source Data files. |
External Resources: Proteomic dataset PXD012853 on PRIDE
References [+] :
Akkers, Chromatin immunoprecipitation analysis of Xenopus embryos. 2012, Pubmed , Xenbase
Carone, High-resolution mapping of chromatin packaging in mouse embryonic stem cells and sperm. 2014, Pubmed
Ellison, Developmental changes in keratin patterns during epidermal maturation. 1985, Pubmed , Xenbase
Erkek, Molecular determinants of nucleosome retention at CpG-rich sequences in mouse spermatozoa. 2013, Pubmed
Gaggioli, DNA topoisomerase IIα controls replication origin cluster licensing and firing time in Xenopus egg extracts. 2013, Pubmed , Xenbase
Gao, Chromatin Accessibility Landscape in Human Early Embryos and Its Association with Evolution. 2018, Pubmed
Gao, A novel role for Ascl1 in the regulation of mesendoderm formation via HDAC-dependent antagonism of VegT. 2016, Pubmed , Xenbase
Gentsch, Investigating physical chromatin associations across the Xenopus genome by chromatin immunoprecipitation. 2014, Pubmed , Xenbase
Grzybowski, Calibrating ChIP-Seq with Nucleosomal Internal Standards to Measure Histone Modification Density Genome Wide. 2015, Pubmed
Hainer, Regulation of Nucleosome Architecture and Factor Binding Revealed by Nuclease Footprinting of the ESC Genome. 2015, Pubmed
Hammoud, Distinctive chromatin in human sperm packages genes for embryo development. 2009, Pubmed
Hisano, Genome-wide chromatin analysis in mature mouse and human spermatozoa. 2013, Pubmed
Hontelez, Embryonic transcription is controlled by maternally defined chromatin state. 2015, Pubmed , Xenbase
Hörmanseder, H3K4 Methylation-Dependent Memory of Somatic Cell Identity Inhibits Reprogramming and Development of Nuclear Transfer Embryos. 2017, Pubmed , Xenbase
Huang, Zfp281 is essential for mouse epiblast maturation through transcriptional and epigenetic control of Nodal signaling. 2017, Pubmed
Jung, Chromatin States in Mouse Sperm Correlate with Embryonic and Adult Regulatory Landscapes. 2017, Pubmed
Katagiri, Remodeling of sperm chromatin induced in egg extracts of amphibians. 1994, Pubmed , Xenbase
Kimura, Mouse oocytes injected with testicular spermatozoa or round spermatids can develop into normal offspring. 1995, Pubmed
Kurotaki, Impaired active DNA demethylation in zygotes generated by round spermatid injection. 2015, Pubmed
Li, Single-cell multi-omics sequencing of human early embryos. 2018, Pubmed
Lu, Establishing Chromatin Regulatory Landscape during Mouse Preimplantation Development. 2016, Pubmed
Mann, Characterization of spermatid/sperm basic chromosomal proteins in the genus Xenopus (Anura, Pipidae). 1982, Pubmed , Xenbase
McSwiggin, Epigenetic reprogramming during spermatogenesis and male factor infertility. 2018, Pubmed
Morozumi, Simultaneous removal of sperm plasma membrane and acrosome before intracytoplasmic sperm injection improves oocyte activation/embryonic development. 2006, Pubmed
Murphy, Placeholder Nucleosomes Underlie Germline-to-Embryo DNA Methylation Reprogramming. 2018, Pubmed
O'Doherty, Negative energy balance affects imprint stability in oocytes recovered from postpartum dairy cows. 2014, Pubmed
Papachristou, A quantitative mass spectrometry-based approach to monitor the dynamics of endogenous chromatin-associated protein complexes. 2018, Pubmed
Pasque, Epigenetic factors influencing resistance to nuclear reprogramming. 2011, Pubmed , Xenbase
Ramachandran, Transcription and Remodeling Produce Asymmetrically Unwrapped Nucleosomal Intermediates. 2017, Pubmed
Reddington, Redistribution of H3K27me3 upon DNA hypomethylation results in de-repression of Polycomb target genes. 2013, Pubmed
Saitou, Paternal nucleosomes: are they retained in developmental promoters or gene deserts? 2014, Pubmed
Shechter, Analysis of histones in Xenopus laevis. I. A distinct index of enriched variants and modifications exists in each cell type and is remodeled during developmental transitions. 2009, Pubmed , Xenbase
Siklenka, Disruption of histone methylation in developing sperm impairs offspring health transgenerationally. 2015, Pubmed
Skvortsova, Functions and mechanisms of epigenetic inheritance in animals. 2018, Pubmed
Smith, Xenopus laevis transgenesis by sperm nuclear injection. 2006, Pubmed , Xenbase
Tada, Repression of origin assembly in metaphase depends on inhibition of RLF-B/Cdt1 by geminin. 2001, Pubmed , Xenbase
Teperek, Sperm is epigenetically programmed to regulate gene transcription in embryos. 2016, Pubmed , Xenbase
Teperek, Sperm and spermatids contain different proteins and bind distinct egg factors. 2014, Pubmed , Xenbase
Vastenhouw, Chromatin signature of embryonic pluripotency is established during genome activation. 2010, Pubmed
Vizcaíno, 2016 update of the PRIDE database and its related tools. 2016, Pubmed
Wang, Phosphorylation and arginine methylation mark histone H2A prior to deposition during Xenopus laevis development. 2014, Pubmed , Xenbase
Wohlschlegel, Inhibition of eukaryotic DNA replication by geminin binding to Cdt1. 2000, Pubmed , Xenbase
Wu, Genes for embryo development are packaged in blocks of multivalent chromatin in zebrafish sperm. 2011, Pubmed
Xia, Resetting histone modifications during human parental-to-zygotic transition. 2019, Pubmed
Yoshida, Mapping of histone-binding sites in histone replacement-completed spermatozoa. 2018, Pubmed
Zhang, Widespread Enhancer Dememorization and Promoter Priming during Parental-to-Zygotic Transition. 2018, Pubmed
