XB-ART-60343
Nat Commun
2023 Oct 09;141:6316. doi: 10.1038/s41467-023-42049-0.
Show Gene links
Show Anatomy links
A cyclin-dependent kinase-mediated phosphorylation switch of disordered protein condensation.
Valverde JM, Dubra G, Phillips M, Haider A, Elena-Real C, Fournet A, Alghoul E, Chahar D, Andrés-Sanchez N, Paloni M, Bernadó P, van Mierlo G, Vermeulen M, van den Toorn H, Heck AJR, Constantinou A, Barducci A, Ghosh K, Sibille N, Knipscheer P, Krasinska L, Fisher D, Altelaar M.
???displayArticle.abstract???
Cell cycle transitions result from global changes in protein phosphorylation states triggered by cyclin-dependent kinases (CDKs). To understand how this complexity produces an ordered and rapid cellular reorganisation, we generated a high-resolution map of changing phosphosites throughout unperturbed early cell cycles in single Xenopus embryos, derived the emergent principles through systems biology analysis, and tested them by biophysical modelling and biochemical experiments. We found that most dynamic phosphosites share two key characteristics: they occur on highly disordered proteins that localise to membraneless organelles, and are CDK targets. Furthermore, CDK-mediated multisite phosphorylation can switch homotypic interactions of such proteins between favourable and inhibitory modes for biomolecular condensate formation. These results provide insight into the molecular mechanisms and kinetics of mitotic cellular reorganisation.
???displayArticle.pubmedLink??? 37813838
???displayArticle.pmcLink??? PMC10562473
???displayArticle.link??? Nat Commun
???displayArticle.grants??? [+]
823839 EC | Horizon 2020 Framework Programme (EU Framework Programme for Research and Innovation H2020), PRT-K n° 2018-023 Institut National Du Cancer (French National Cancer Institute), PLBIO18-094 Institut National Du Cancer (French National Cancer Institute), ANR-17-CE11-0022-01 Agence Nationale de la Recherche (French National Research Agency), R01GM138901 U.S. Department of Health & Human Services | National Institutes of Health (NIH), I-SITE LabUM Université de Montpellier (University of Montpellier), EL2018.LNCC/DF Ligue Contre le Cancer, DMR-2213103 National Science Foundation (NSF), R01 GM138901 NIGMS NIH HHS
Species referenced: Xenopus laevis
Genes referenced: cdk1 cdk2 cela2a cks1b dbf4 eif3a mapk1 mastl mcm4 mecp2 mtor ncl npm1 npy4r wee1
GO keywords: mitotic cell cycle [+]
???displayArticle.antibodies??? GFP Ab29 H3f3a Ab26 Mecp2 Ab2 Ncl Ab3 Npm1 Ab2
???attribute.lit??? ???displayArticles.show???
|
|
Fig. 1: The time-resolved phosphoproteome from a single-cell to a 16-cell embryo and its cell cycle assignment. a Schematic representation of the workflow. Single Xenopus eggs and embryos were collected followed by cell lysis, protein digestion, phosphopeptide enrichment and high-resolution proteomics analysis. b STRING network of functionally associated proteins undergoing dynamic phosphorylation (each node represents a protein). Vicinity clustering reveals three main groups (yellow, blue and orange) with a high degree of association. Radar plots show the corresponding GO terms (Benjamini–Hochberg adjusted p value < 0.05) for each group (axes show −Log10(adj p value) for each GO term). c Hierarchical clustering of significantly changing phosphosites (ANOVA, Benjamini–Hochberg correction, FDR 0.05), reveals 4 clusters with distinct regulation (A–D). Dashed boxes in clusters A and D are zoomed-in to highlight dynamic phosphorylation patterns (dashed lines depict the time points of cell division). Time point 0h00 corresponds to the unfertilised egg. d Scheme of the experiment in the Xenopus egg extract. e Top: quantification of DNA replication in each biological replicate. Below: Hierarchical clustering of dynamic phosphosites (ANOVA, Benjamini–Hochberg correction, FDR 0.05) reveals differential regulation of phosphosites during S-phase and mitosis. f Overlap between in vivo (embryo) and in vitro (egg extract) phosphoproteomics. g Proportion of phosphosites according to their potential upstream kinase for each cluster in the in vivo (left) and in vitro (right) experiments; DDK, Dbf4-dependent kinase, AURK, Aurora kinase. h Circle plots presenting enrichment of homologues of human CDK substrates among Xenopus phosphoproteins detected in vivo and those with dynamic phosphosites. Source data are provided as a Source data file. |
|
|
Fig. 2: Switch-like mitotic phosphorylation in vivo. a Schematic representation of the workflow for high-time resolution analysis of mitotic phosphosites. Samples were collected over two cell divisions and enriched phosphopeptides were subjected to targeted proteomics analysis. b Heat map shows a highly synchronous wave of phosphorylation preceding each of the two cell divisions. Dashed lines depict times when cell divisions were recorded. c Single phosphosite plots from selected proteins related to different biological processes. Each dot represents a biological replicate (n = 3). Dashed lines depict times when cell divisions were recorded. d Single phosphosite plot of CDK1 inhibitory phosphorylation (Y15). e–g Phosphorylation dynamics of the CDK1-oscillator network. Single phosphosite plots of CDK1 regulators measured by shotgun (e) or targeted (f) phosphoproteomics. g CDK1-oscillator network: our data suggest that control of cyclin levels via positive (e.g. NIPA ubiquitin ligase) and negative (e.g. APC, anaphase-promoting complex) feedback loops, accompanied by protein phosphatase 2A (PP2A) inactivation via Greatwall kinase (GWL), can generate oscillation of CDK1 activity during early cell divisions. CDK1-Y15 regulation via feedback loops consisting of CDC25 phosphatase and Wee1-like protein kinase 1-A (WEE1A; greyed out) seems to be less important for switch-like mitotic phosphorylation after the first cell division. Source data are provided as a Source data file. |
|
|
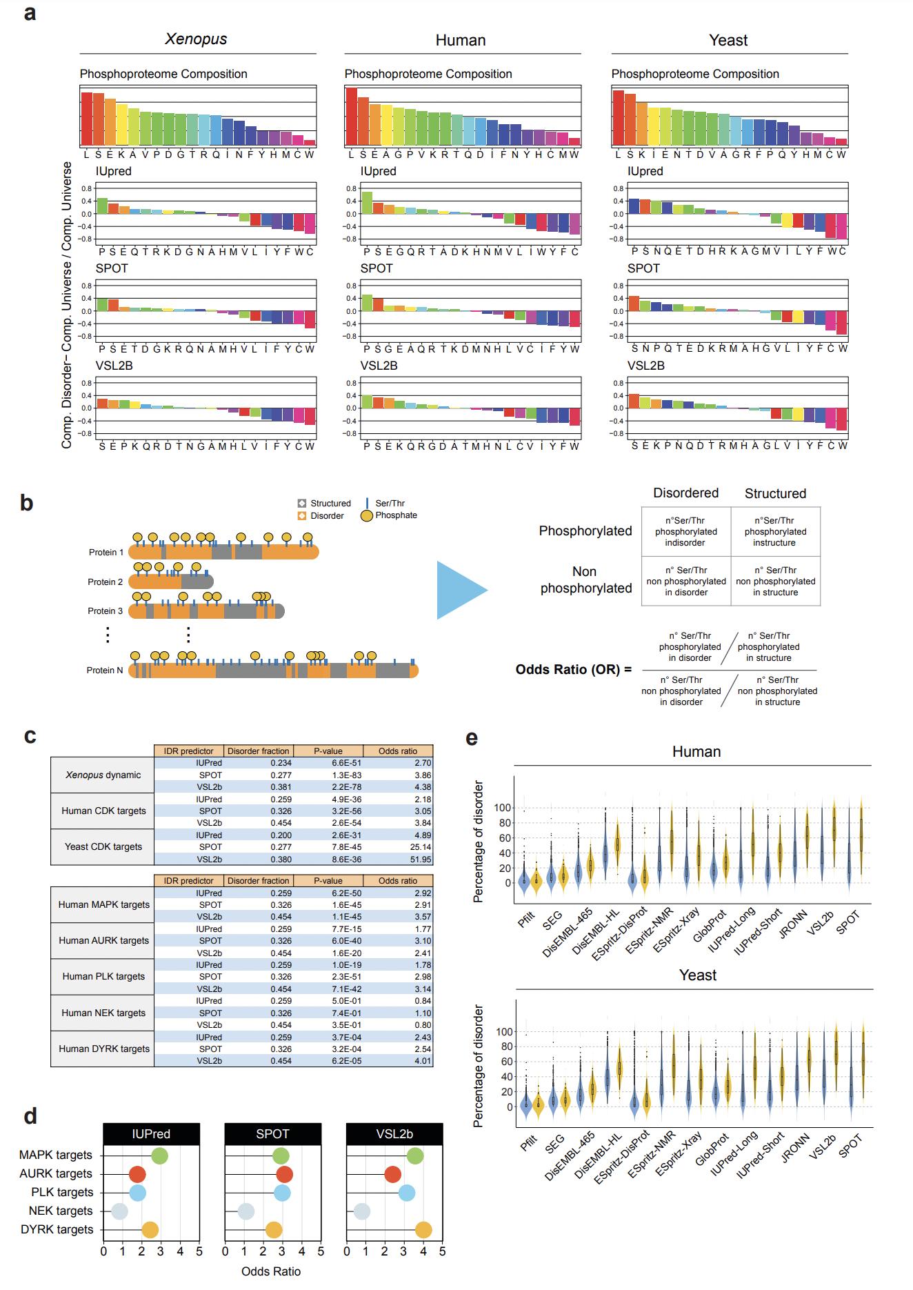
Fig. 3: The cell cycle phosphoproteome is characterised by intrinsic disorder and MLO components. a Scheme illustrating hypothetical enrichment of phosphorylation in disordered regions when taking into account amino acid compositional bias. b Scatter plot of expected vs observed phosphorylated Ser/Thr for each protein of human and Xenopus phosphoprotein datasets. FDR thresholds of 5% and 1% are marked in yellow and red respectively. Circles: proteins with at least one dynamic phosphorylation in Xenopus, or human CDK1 subfamily substrates, respectively. c Boxplots showing expected vs observed phosphorylated Ser/Thr in IDRs (IUpred) among all phosphoproteins detected (left), phosphoproteins with at least one dynamic phosphosite (middle), and dynamic phosphoproteins also detected as CDK1 subfamily targets in humans (right). Distributions were compared with the paired Wilcoxon signed-rank two-sided test. All phosphopoteins (1843), p < 2.2e−16; Dynamic (646), p < 2.2e−16; Dynamic and human CDK target (147), p = 1.0e−14. Boxplots centre, median; lower and upper edges, 25% and 75% quartiles, respectively. Whiskers, data with the largest or smallest values not further than 1.5* interquartile range (IQR) from the upper or lower box limits, respectively. Beyond these values, data were not plotted, for clarity, but were included in the statistical analysis. d Plots showing the common Odds Ratio of Ser/Thr phosphorylation in structured and disordered regions calculated with the Fisher’s test (see Supplementary Fig. 5b, c for the statistical analysis scheme and exact p values). For all organisms, the disordered regions were calculated with three different disorder predictors. The disordered fraction is presented in a colour scale. e Violin plots of the distribution of disordered residues per protein for CDK targets vs the rest of the phosphoproteome for human and yeast, and dynamic phosphoproteins vs the rest of the phosphoproteome for Xenopus. Intrinsic disorder was calculated with three different predictors (IUPred, SPOT, and VSL2b). Statistical significance was evaluated with the Wilcoxon–Mann–Whitney signed-rank two-sided test: Xenopus (CDK targets, 646, Non-CDK targets, 1198): IUpred p = 2.36e−13, SPOT p = 4.83e−13, VSL2b p = 5.78e−10; Human (CDK targets, 16167, Non-CDK targets, 2153): IUpred p < 2.2e−16, SPOT p < 2.2e−16, VSL2b p < 2.2e−16; Yeast (CDK targets, 100, Non-CDK targets, 2153): IUpred p < 2.2e−16, SPOT p < 2.2e−16, VSL2b p < 2.2e−16. Boxplot parameters as in (c). f Violin plot (left) showing the distribution of disordered residues per protein (as estimated with SPOT) for CDK, MAPK, Aurora, PLK, NEK and DYRK kinase targets vs the rest of the phosphoproteome for human targets. Statistical significance was assessed by Kruskal–Wallis ANOVA, and pairwise comparisons were performed with Dunn’s two-sided post hoc tests. The adjusted p-values (Benjamini–Hochberg) are shown in a tile plot (right). Boxplot parameters as in c. Source data are provided as a Source data file. |
|
|
Fig. 4: Cell cycle-regulated phosphorylation of key MLO proteins. a Human CDK1 subfamily targets, Xenopus dynamic phosphoproteins, and the intersection of both sets, that are present in our manually curated proteome of membraneless organelles (MLOs; NPC, nuclear pore complex; PML, promyelocytic leukemia protein). b Diagrams of IUPred scores over the length of human CDK targets identified as primary components of MLOs in different studies, and their Xenopus homologues in this study. Regions with scores >0.5 (orange) are considered to be disordered, and <0.5 (grey) structured. Blue vertical lines indicate Ser and Thr residues; yellow circles, known Ser/Thr-Pro phosphosites (human) and non-dynamic phosphosites (Xenopus); green circles, confirmed CDK1 subfamily phosphorylations (human) and dynamic phosphorylations (Xenopus), from both embryos and egg extracts. Source data are provided as a Source data file. |
|
|
Fig. 5: CDK-mediated phosphorylation regulates phase separation propensity of major MLO components. a Temperature-density phase diagrams for the phosphorylated (P, in orange) and non-phosphorylated (Non-P, in green) forms of a selection of human CDK targets and major MLO components (the disordered regions analysed are indicated). Any point within the coexistence region (bounded by the solid line) will phase separate into a dilute and dense phase whose density is given by the values on the phase boundary. Points within the spinodal line (in dash) will spontaneously phase separate into dilute and dense phases without going through the process of nucleation. Circles denote critical temperature and density which is also the location where the coexistence and spinodal curves meet. For temperature above the critical value, there is no phase separation. b Sequence Charge Decoration Matrix (SCDM) maps for the proteins in (a), depicting the contribution of electrostatic interaction dictating the distance between two amino acid residues i and j (shown in x and y axes). The values of SCDM for different residue pairs (i,j) are shown using colour schemes with red and blue denoting positive (repulsive) and negative (attractive) values, respectively. The lower and upper triangles indicate SCDM map for the unphosphorylated (non-P) and phosphorylated (P) sequences, respectively. Confirmed and putative (Ser/Thr-Pro) CDK phosphorylation sites were taken into account for the analysis (in both a and b) and are indicated with red circles. |
|
|
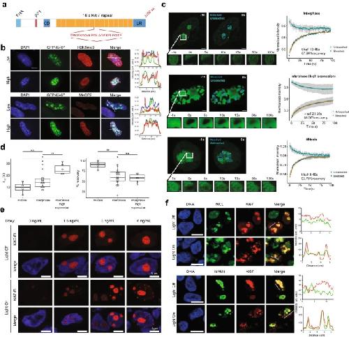
Fig. 6: The model CDK substrate Ki-67 forms biomolecular condensates in cells. a Scheme of the human Ki-67 protein (FHA, forkhead-associated domain; PP1, PP1 phosphatase-binding domain; CD, conserved domain; LR, leucine arginine-rich domain; aa, amino acid). Highlighted, Ki-67 repeat consensus motif. b HeLa cells expressing full-length GFP-tagged Ki-67 at different levels show evidence for phase separation; at low levels Ki-67 is predominantly nucleolar but also forms foci in nucleoplasm that recruit heterochromatin, as indicated by H3K9me3 staining; at high levels Ki-67 partitions the entire nucleus into two phases, a Ki-67-dense phase that induces global heterochromatin formation marked by H3K9me3 and MeCP2. DNA was stained with DAPI. Colocalisation between DAPI (blue), GFP-Ki-67 (green), and either MeCP2 or H3K9me3 (red) is shown, right. Scale bar, 10 µm; n = 2 independent experiments. c FRAP of Ki-67 shows liquid-like behaviour. Left: representative images of cells expressing different levels of Ki-67 in interphase (top, middle) and in mitosis where Ki-67 localises to the perichromosomal layer (bottom) showing bleached regions and contiguous non-bleached regions; just before (left) and after (right) bleaching. Scale bars, 3 µm. Insets: images of Ki-67 fluorescence at different recovery times after bleaching. Scale bars, 0.5 µm. Right: average fluorescence intensity values over time for bleached (dark blue) and unbleached (teal blue) regions. Orange, non-linear regression fitting of the data; n = 2 independent experiments. Each line represents the dynamics of one cell, in which several regions were photobleached at time 0 and the intensity values over time were analysed, and a corresponding number of regions was not bleached but analysed (mitosis, 4 regions; interphase, 2 regions; interphase with high expression, 7 regions). The mean values of all replicates were plotted as normalised intensity vs time, grey error bars, standard deviation. d Left: boxplot of the average recovery half-time for each cell, grouped by category of Ki-67 expression: mitosis (n = 4), interphase medium-low expression (n = 19) and interphase high expression (n = 6). Right: boxplot of the average percentage of recovery for each cell, grouped by category of Ki-67 expression: mitosis (n = 4), interphase medium-low expression (n = 19) and interphase high expression (n = 6). **p < 0.01 (Wilcoxon test, two-sided); t-half: interphase vs mitosis, p = 0.123; interphase-HiExpr vs mitosis, p = 0.014; interphase-HiExpr vs interphase, p = 0.008; %recovery: interphase vs mitosis, p = 0.005; interphase-HiExpr vs mitosis, p = 0.014; interphase-HiExpr vs interphase, p = 0.589. e Optogenetic induction of Ki-67 biomolecular condensates. Representative fluorescent images of HEK-293 cells expressing opto-Ki-67 (FL) construct, induced by the indicated concentrations of doxycycline (Doxy), before (Light Off) and after (Light On) exposure to blue light. DNA was stained with Hoechst 33258; n = 2 independent experiments. f Left, representative fluorescent images of U2OS cells expressing opto-Ki-67 construct (full length protein) before (Light Off) and after (Light On) exposure to blue light. Additional staining for nucleolar proteins nucleolin (NCL, top) and nucleophosmin (NPM1, bottom) was performed and colocalisation with Ki-67 assessed (right; Ki-67, red; NCL or NPM1, green). DNA was stained with Hoechst 33258; scale bars, 10 μm; n = 2 independent experiments. Source data are provided as a Source data file. |
|
|
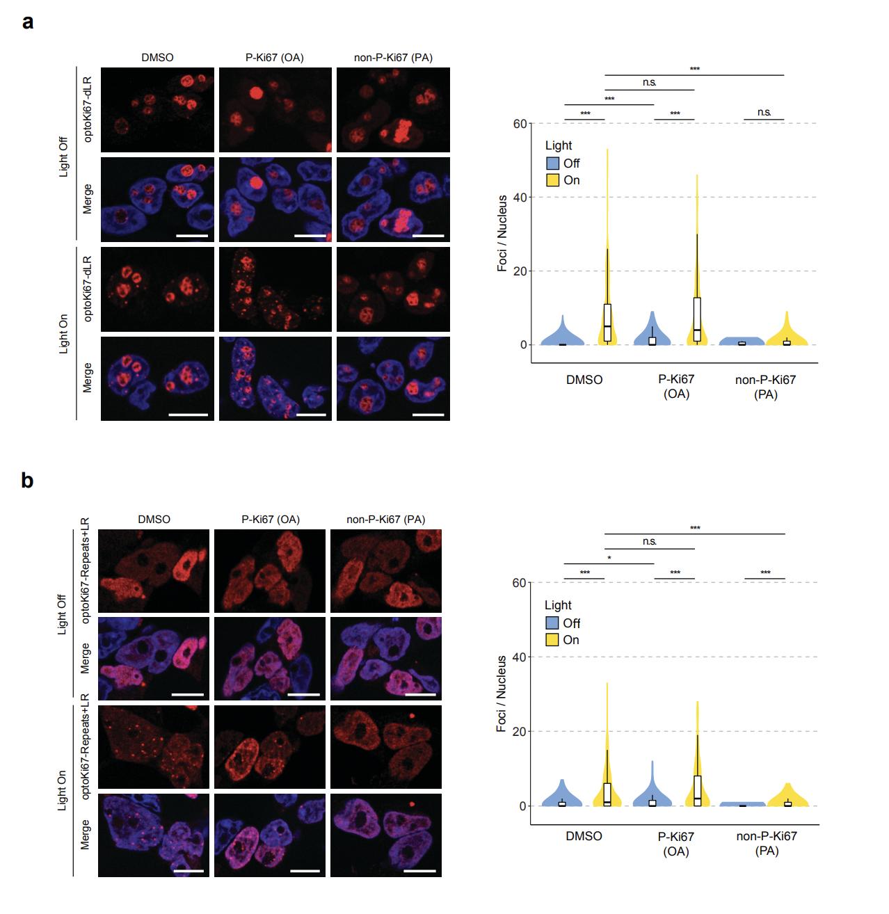
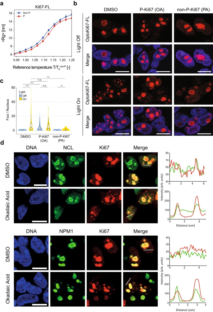
Fig. 7: Phosphorylation promotes phase separation of Ki-67. a Coarse-grained single-chain MD simulations for full chain Ki-67 showing dependency of the radius of gyration (Rg) on the simulation temperature. The reference temperature is the θ temperature of the non-phosphorylated molecule. Error bars correspond to the standard error of the mean obtained with block analysis by subdividing the trajectory into 10 non-overlapping blocks. b Representative fluorescent images of HEK-293 cells expressing opto-Ki-67 (FL) construct before (Light Off) and after (Light On) exposure to blue light. Cells were pretreated for 1 h with either vehicle (DMSO), 0.5 μM okadaic acid (OA), to inhibit protein phosphatase 2 A, or 5 μM purvalanol A (PA), to inhibit CDKs. DNA was stained with Hoechst 33258; scale bars, 10 μm; n = 3 independent experiments. c Violin plot presenting quantification of results from (b); the number of foci per nucleus was counted (≥100 nuclei per condition). Statistical significance was assessed by one-way ANOVA on ranks (Kruskal–Wallis test) and pairwise post hoc comparisons using the Mann–Whitney two-sided test. P-values were adjusted by the Benjamini–Hochberg method: DMSO Off vs DMSO On, p = 2.1e−14; OA On vs DMSO Off, p = 0.315; OA On vs DMSO Off, p = 8.6e−14; OA Off vs DMSO On, p = 0.023; OA Off vs DMSO On, p = 5.3e−11; OA Off vs OA On, p = 0.186; PA On vs DMSO On, p = 2.0e−15; PA On vs DMSO Off, p = 0.642; PA On vs OA On, p = 2.1e−14; PA On vs OA Off, p = 1.8e−11; PA Off vs DMSO On, p < 2e−16; PA Off vs DMSO Off, p = 7.0e−05; PA Off vs OA On, p < 2e−16; OA Off vs OA Off, p < 2e−16; PA Off vs PA On, p = 0.001. Boxplots centre, median; lower and upper edges, 25% and 75% quartiles, respectively. Whiskers, data with the largest or smallest values not further than 1.5* interquartile range (IQR) from the upper or lower box limits, respectively. Beyond these values, data were not plotted, for clarity, but were included in the statistical analysis. d Phosphorylation-induced Ki-67 foci are biological condensates. Cells were treated for 1 h with either vehicle (DMSO) or 0.5 μM okadaic acid (OA), to inhibit protein phosphatase 2A. Additional staining for nucleolar proteins nucleolin (NCL) and nucleophosmin (NPM1) was performed and colocalisation with Ki-67 foci assessed (right; Ki-67, red; NCL or NPM1, green). DNA was stained with Hoechst 33258; scale bars, 10 μm; n = 2 independent experiments. Source data are provided as a Source data file. |
|
|
Fig. 8: CDK-mediated phosphorylation can generate a buffered phase separation switch. a Overlaid NMR 1H-15N HSQC of unphosphorylated (blue) and CDK-phosphorylated (red) GFP-tagged Ki-67 consensus repeat. Each cross-peak corresponds to one residue. The seven new deshielded cross peaks (highlighted by a black flag) appearing above 8.5 ppm in 1H correspond to phosphorylated serines or threonines (1H downfield chemical shift perturbation on phosphorylated Ser/Thr residues due to phosphate electronegativity). Non-phosphorylated Ser/Thr residues are surrounded by a black oval. b, c GFP-Ki-67 consensus repeat was phosphorylated in vitro using recombinant CDK1-cyclin B-CKS1 or CDK2-cyclin A protein complexes and the phosphosites were mapped by mass-spectrometry (b) and the stoichiometry of phosphorylation was analysed by Phos-Tag SDS-PAGE (c) (amidoblack staining was used as loading control); n = 1 experiment. d Representative fluorescence images of in vitro phase separation assay with purified GFP-tagged Ki-67 consensus repeat (CR), non-phosphorylated (non-P) or in vitro phosphorylated (P) with recombinant CDK1-cyclin B-CKS1 or CDK2-cyclin A, at indicated time points; scale bars, 10 μm; n = 2 independent experiments, with three fields recorded for each condition. e Top, temperature-density phase diagrams for the consensus repeat sequence of Ki-67. Critical temperature and density (blue circles) were computed for all possible 2048 sequences that arise from different degrees of phosphorylation. For a given degree of phosphorylation there are multiple possible sequences, of which two were chosen, corresponding to the highest and lowest values of the critical point. For these, temperature-dependent (in reduced unit) phase diagrams (solid orange) and spinodal lines (dashed orange) are shown along with the unmodified sequence (in green). Only critical points (blue circles) are presented for all the other sequences for a given stoichiometry/degree of phosphorylation. Bottom, SCDM maps of the unmodified sequence (Non-P, lower triangle) and a specific phosphorylated sequence (P, upper triangle). The phosphorylated sequence for a given stoichiometry (degree of phosphorylation) was chosen by selecting the sequence with the corresponding critical temperature and density closest to the average of the highest and lowest critical points. SCDM and Phase diagrams are consistent and show that phosphorylation can lower propensity to phase separate when eight or more sites are phosphorylated, contrary to sequences where six or less sites are phosphorylated. Source data are provided as a Source data file. |
|
|
Supplementary Fig. 1. Phosphosite dynamics correlates with cell cycle phases. a. Correlation coeffcients for two randomly selected time points. b. Total number of phosphosites detected and their distribution according to the site localisation probability score. c. Distribution of phosphosites identifed among serine, threonine and tyrosine residues. d. Scatter plots of signifcantly enriched (Fisher’s exact test with Bonferroni correction, p<0.05) GO (BP, MF, CC, Uniprot keywords) terms for all dynamic phosphosites per cluster in the in vivo experiment, presenting the foldenrichment of specifc terms vs statistical signifcance. The size of the circles correlates with the number of proteins associated with the specifc term. More details and the full list of enriched GO terms per cluster is found in Supplementary Dataset 1. e. In vivo reciprocal trends of singly- and multi-phosphorylated peptides carrying phosphorylated T23 and S31 of MCM4 (dashed lines depict the time points of cell division): orange curves, the trend of T23 and S31 in the multiphosphorylated peptide; blue curve, the trend of S31 in the singly-phosphorylated peptide. f. Examples of proteins with known association showing similar oscillating phosphorylation. Plots highlight the dynamic trend of the cluster (grey) and selected phosphosites (orange) over time. Right, illustrations of protein complexes formed by the proteins undergoing dynamic phosphorylation. Proteins highlighted in bold show at least one oscillating phosphosite in our dataset. Source data are provided as a Source Data fle. |
|
|
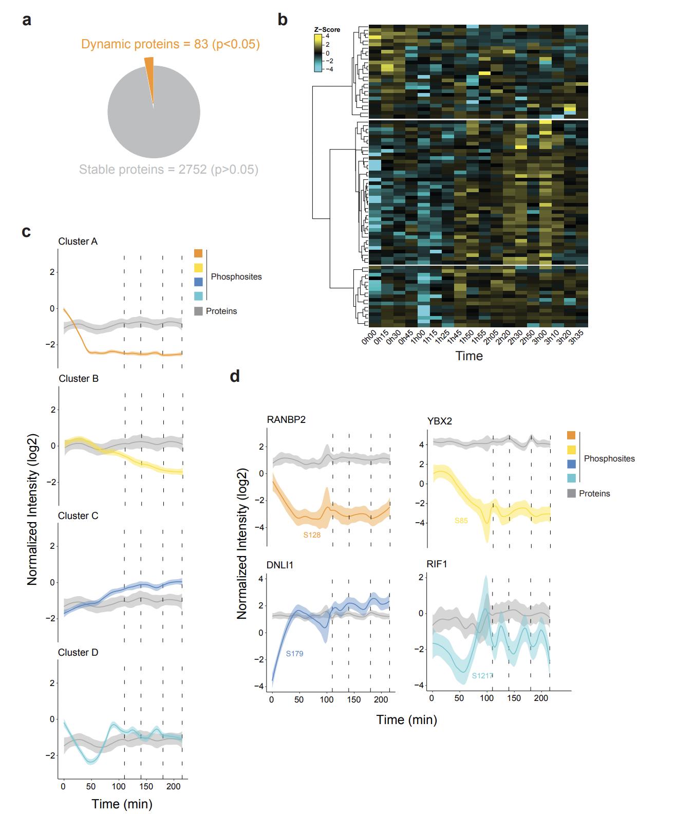
Supplementary Fig. 2. Variation in the total proteome versus the phosphoproteome in early embryonic cell cycles. a. Total proteome analysis reveals 83 proteins out of 2835 showing signifcant changes in abundance (ANOVA, Benjamini-Hochberg correction, FDR 0.05) over the time course. b. Heat map showing abundance of the variable proteins over the time course. c. Comparison of dynamic variations in total protein compared to total phosphosites from the four clusters shown in Figure 1c (dashed lines depict the time points of cell division). d. Examples of dynamics of individual phosphosites from the four clusters shown in Figure 1c and levels of the corresponding protein (dashed lines depict the time points of cell division). Source data are provided as a Source Data fle. |
|
|
Supplementary Fig. 0. In vi phosphoproteomics discriminates interphase and mitotic phosphorylation. a. Heatmap of dynamic phosphosites detected in DNA replication factors. b. Scatter plots of signifcantly enriched (Fisher’s exact test with Bonferroni correction, p<0.05) GO terms for all dynamic phosphosites upregulated during interphase (top) and mitosis (bottom), presented as fold-enrichment of specifc terms vs statistical signifcance. The size of the circles correlates with the number of proteins associated with the specifc term, while the color corresponds to the GO term category. c. Behaviour of in vivo dynamic phosphosites (top) in in vitro experiments. d. Subset of phosphorylation sites detected in both singly and multiphosphorylated peptides in vitro, showing enrichment of multi-phosphorylated species in mitotic samples. The common Odds Ratio was calculated with the Fisher’s test and p-values were adjusted using the Benjamini-Hochberg method. e. As (d) but for in vivo data, showing the enrichment of phosphorylation sites from multi-phosphorylated peptides in cluster A (related to meiotic metaphase II). Source data are provided as a Source Data fle |
|
|
Supplementary Fig. 4. CDK consensus phosphosites dominate the early embryo phosphoproteome! a. Distribution of potential CDK targets among all detected phosphosites and dynamic phosphosites, in vivo (embryo, left) and in vitro (egg extract, right). b. Observed phosphorylation motifs in the dynamic phosphoproteome in vivo (left) and in vitro (right). See methods for details. Note: in some cases, the sum of consensus sites exceeds the number of phosphosites due to redundancy between motif predictions. c. Sequence motif logo for all dynamic phosphosites and for each of the clusters shown in Figure 1c and 1e, for the in vivo and in vitro experiments, respectively. Motifs are shown separately for proline-directed and non-prolinedirected phosphosites. d. Dynamic trend of phosphorylations of potential kinase targets in egg extract S-phase clusters (4-6, left) and in mitotic clusters (1-3, right). e. Venn diagram of observed in vitro (grey) and in vivo (blue) yeast CDK targets. In vivo targets showing CDK minimal consensus motif phosphorylations are highlighted in orange. Source data are provided as a Source Data fle. |
|
|
|
|
|
Supplementary Fig. '. CDK&mediated phosphorylation regulates #D$ phase separation propensity. Violin plots presenting PSAP score for X no dynamic phosphoproteins (left), and human kinase targets, in comparison with total proteome and phosphoproteome. Boxplots center, median; lower and upper edges, 25J and C5J quartiles, respectively. Hhiskers, data with the largest or smallest values not further than 1.5K interquartile range (ILR) from the upper or lower box limits, respectively. Beyond these values, data were not plotted, for clarity. No statistical test was performed to compare distributions of different sets. |
|
|
|
|
|
Supplementary Fig. ). *he se+uence and degree of phosphorylation regulate phase separation propensity of Ki&'% repeats. a( b. Phase diagrams (a) and SCDM graphs (b) were generated for unmodifed (Non-P, shown in green), phosphomimetic (phosphorylatable sites substituted by one negative charge; PM, shown in blue) and fully phosphorylated (phosphorylatable sites represented by two negative charges; P, shown in orange) sequences for three repeats R1, R3 and R12 of Ki-6C protein (sequence of repeats and phosphorylation sites as in 6C). These sequences were chosen as representative units to illustrate three different behaviours: phosphorylation (phosphomimetic or full) can enhance PS, as seen in R1, or reduce PS, as seen in R3; and phosphomimetic substitution can enhance PS, whereas full phosphorylation can reduce PS compared to the unmodifed sequence, as seen in R12. SCDM graphs provide visual representation of single chain electrostatic interactions with unmodifed sequences in the bottom triangle and phosphorylated sequence in the top triangle. Findings are consistent with PS tendencies for different units under different degrees of phosphorylation. |
|
|
Supplementary Fig. ,. Phase behaviour of a synthetic Ki&'% consensus repeat protein. a. Alignment of human Ki-6C repeats, top, with the sequence of the consensus repeat depicted at the bottom. Confrmed and putative (Ser/Thr-Pro) CDK phosphorylation sites are highlighted in red and blue, respectively. b. Coarse grained single-chain MD simulations for the Ki-6C consensus repeat showing dependency of the radius of gyration (Rg) on the simulation temperature. c. Binodal curves from phase coexistence simulations of the Ki-6C consensus repeat sequence. For each temperature, flled circles indicate the dilute phase density and squares indicate the coexisting dense phase density. Empty circles indicate the ftted critical temperature (Tc) of each system. The Tc of the non-phosphorylated monomer (light blue empty circle) was the reference for the normalisation of the temperature values. The light grey dashed line indicates the total concentration used in the simulations. The reference temperature is the M temperature of the nonphosphorylated molecule for full chain and consensus repeat, respectively. Error bars correspond to the standard error of the mean obtained with block analysis by subdividing the trajectory into 10 non-overlapping blocks. Source data are provided as a Source Data fle. |
|
|
Supplementary Figure 1-. Convergence analysis for single&chain .D simulations. Time series of the radius of gyration (Rg, dots) and convergence of the average value of Rg in time (lines) at constant temperature from PT-MD simulations of a single chain of (a) nonphosphorylated full-length Ki-6C, (b) phosphorylated full-length Ki-6C, (c) non-phosphorylated consensus repeat (CR) segment of Ki-6C, and (d) phosphorylated CR segment of Ki-6C. Source data are provided as a Source Data fle. |
|
|
Supplementary Figure 11. Convergence of phase&coe/istence simulations. Evolution of the density profle in time for the non-P monomer at relative temperature 0.IC N-O, showing that the density profle of the system quickly equilibrates in the time scale of the simulations. Source data are provided as a Source Data fle. |
External Resources: Proteomic dataset PXD026088 on PanoramaPublic
References [+] :
Akdel,
A structural biology community assessment of AlphaFold2 applications.
2022, Pubmed
Akdel, A structural biology community assessment of AlphaFold2 applications. 2022, Pubmed
Bartsch, Identification of cyclin A/Cdk2 phosphorylation sites in B-Myb. 1999, Pubmed
Bassermann, Multisite phosphorylation of nuclear interaction partner of ALK (NIPA) at G2/M involves cyclin B1/Cdk1. 2007, Pubmed
Basu, Core control principles of the eukaryotic cell cycle. 2022, Pubmed
Berchtold, A Systems-Level Study Reveals Regulators of Membrane-less Organelles in Human Cells. 2018, Pubmed
Blethrow, Covalent capture of kinase-specific phosphopeptides reveals Cdk1-cyclin B substrates. 2008, Pubmed
Booth, Ki-67 is a PP1-interacting protein that organises the mitotic chromosome periphery. 2014, Pubmed
Bracha, Mapping Local and Global Liquid Phase Behavior in Living Cells Using Photo-Oligomerizable Seeds. 2018, Pubmed
Budnik, SCoPE-MS: mass spectrometry of single mammalian cells quantifies proteome heterogeneity during cell differentiation. 2018, Pubmed
Case, The Amber biomolecular simulation programs. 2005, Pubmed
Chi, Identification of CDK2 substrates in human cell lysates. 2008, Pubmed
Chi, A novel landscape of nuclear human CDK2 substrates revealed by in situ phosphorylation. 2020, Pubmed
Clift, Restarting life: fertilization and the transition from meiosis to mitosis. 2013, Pubmed
Cooper, The synchronization manifesto: a critique of whole-culture synchronization. 2019, Pubmed
Coudreuse, Driving the cell cycle with a minimal CDK control network. 2010, Pubmed
Cox, MaxQuant enables high peptide identification rates, individualized p.p.b.-range mass accuracies and proteome-wide protein quantification. 2008, Pubmed
Curtis, Actopaxin is phosphorylated during mitosis and is a substrate for cyclin B1/cdc2 kinase. 2002, Pubmed
Dignon, Relation between single-molecule properties and phase behavior of intrinsically disordered proteins. 2018, Pubmed
Dignon, Sequence determinants of protein phase behavior from a coarse-grained model. 2018, Pubmed
Dill, Thermal stabilities of globular proteins. 1989, Pubmed
Dopie, Tyramide signal amplification mass spectrometry (TSA-MS) ratio identifies nuclear speckle proteins. 2020, Pubmed
Douglass, Identifying protein kinase target preferences using mass spectrometry. 2012, Pubmed
Erdel, Mouse Heterochromatin Adopts Digital Compaction States without Showing Hallmarks of HP1-Driven Liquid-Liquid Phase Separation. 2020, Pubmed
Erdős, Analyzing Protein Disorder with IUPred2A. 2020, Pubmed
Errico, Identification of substrates for cyclin dependent kinases. 2010, Pubmed , Xenbase
Feldman, A fast method to sample real protein conformational space. 2000, Pubmed
Feldman, Probabilistic sampling of protein conformations: new hope for brute force? 2002, Pubmed
Ferrell, Cell cycle tyrosine phosphorylation of p34cdc2 and a microtubule-associated protein kinase homolog in Xenopus oocytes and eggs. 1991, Pubmed , Xenbase
Fong, Whole-genome screening identifies proteins localized to distinct nuclear bodies. 2013, Pubmed
Fourest-Lieuvin, Microtubule regulation in mitosis: tubulin phosphorylation by the cyclin-dependent kinase Cdk1. 2006, Pubmed
Gavet, Progressive activation of CyclinB1-Cdk1 coordinates entry to mitosis. 2010, Pubmed
Gentleman, Bioconductor: open software development for computational biology and bioinformatics. 2004, Pubmed
Ghosh, Rules of Physical Mathematics Govern Intrinsically Disordered Proteins. 2022, Pubmed
Ghosh, Stoichiometric versus stochastic interaction in models of liquid-liquid phase separation. 2022, Pubmed
Goldbeter, An amplified sensitivity arising from covalent modification in biological systems. 1981, Pubmed
Goto, Complex formation of Plk1 and INCENP required for metaphase-anaphase transition. 2006, Pubmed
Gu, Complex heatmaps reveal patterns and correlations in multidimensional genomic data. 2016, Pubmed
Hayashi, The hierarchical structure of the perichromosomal layer comprises Ki67, ribosomal RNAs, and nucleolar proteins. 2017, Pubmed
Hégarat, Cyclin A triggers Mitosis either via the Greatwall kinase pathway or Cyclin B. 2020, Pubmed
Holt, Global analysis of Cdk1 substrate phosphorylation sites provides insights into evolution. 2009, Pubmed
Hornbeck, PhosphoSitePlus, 2014: mutations, PTMs and recalibrations. 2015, Pubmed
Hubstenberger, P-Body Purification Reveals the Condensation of Repressed mRNA Regulons. 2017, Pubmed
Huihui, An analytical theory to describe sequence-specific inter-residue distance profiles for polyampholytes and intrinsically disordered proteins. 2020, Pubmed
Huihui, Intrachain interaction topology can identify functionally similar intrinsically disordered proteins. 2021, Pubmed
Hur, CDK-Regulated Phase Separation Seeded by Histone Genes Ensures Precise Growth and Function of Histone Locus Bodies. 2020, Pubmed
Hyman, Whither systems biology. 2011, Pubmed
Iakoucheva, The importance of intrinsic disorder for protein phosphorylation. 2004, Pubmed
Jain, ATPase-Modulated Stress Granules Contain a Diverse Proteome and Substructure. 2016, Pubmed
Jumper, Highly accurate protein structure prediction with AlphaFold. 2021, Pubmed
Kim, Phospho-dependent phase separation of FMRP and CAPRIN1 recapitulates regulation of translation and deadenylation. 2019, Pubmed
Kitzmann, cdk1- and cdk2-mediated phosphorylation of MyoD Ser200 in growing C2 myoblasts: role in modulating MyoD half-life and myogenic activity. 1999, Pubmed
Klein, RanBP2 and SENP3 function in a mitotic SUMO2/3 conjugation-deconjugation cycle on Borealin. 2009, Pubmed
Krasinska, Cdk1 and Cdk2 activity levels determine the efficiency of replication origin firing in Xenopus. 2008, Pubmed , Xenbase
Krasinska, Protein phosphatase 2A controls the order and dynamics of cell-cycle transitions. 2011, Pubmed , Xenbase
Laurell, Phosphorylation of Nup98 by multiple kinases is crucial for NPC disassembly during mitotic entry. 2011, Pubmed
Lawrence, Plug-and-play analysis of the human phosphoproteome by targeted high-resolution mass spectrometry. 2016, Pubmed
Li, Phosphorylation of the Pro-X-Thr-Pro site in phosphatase inhibitor-2 by cyclin-dependent protein kinase during M-phase of the cell cycle. 2006, Pubmed
Lin, Assembly of model postsynaptic densities involves interactions auxiliary to stoichiometric binding. 2022, Pubmed
Lin, A unified analytical theory of heteropolymers for sequence-specific phase behaviors of polyelectrolytes and polyampholytes. 2020, Pubmed
Lin, The Structure of the Nuclear Pore Complex (An Update). 2019, Pubmed
Lindeboom, Mass Spectrometry-Based Absolute Quantification of Single Xenopus Embryo Proteomes. 2019, Pubmed , Xenbase
Linder, Mitotic Disassembly of Nuclear Pore Complexes Involves CDK1- and PLK1-Mediated Phosphorylation of Key Interconnecting Nucleoporins. 2017, Pubmed
Liu, Cell cycle-dependent localization of the CDK2-cyclin E complex in Cajal (coiled) bodies. 2000, Pubmed
Liu, Functional proteomic analysis of promyelocytic leukaemia nuclear bodies in irradiation-induced MCF-7 cells. 2010, Pubmed
Lombard-Banek, Microsampling Capillary Electrophoresis Mass Spectrometry Enables Single-Cell Proteomics in Complex Tissues: Developing Cell Clones in Live Xenopus laevis and Zebrafish Embryos. 2019, Pubmed , Xenbase
Lowe, Cdc2 kinase directly phosphorylates the cis-Golgi matrix protein GM130 and is required for Golgi fragmentation in mitosis. 1998, Pubmed
Ly, Proteomic analysis of the response to cell cycle arrests in human myeloid leukemia cells. 2015, Pubmed
Ly, Proteomic analysis of cell cycle progression in asynchronous cultures, including mitotic subphases, using PRIMMUS. 2017, Pubmed
Ly, A proteomic chronology of gene expression through the cell cycle in human myeloid leukemia cells. 2014, Pubmed
Machyna, Cajal bodies: where form meets function. 2013, Pubmed
MacLean, Skyline: an open source document editor for creating and analyzing targeted proteomics experiments. 2010, Pubmed
Maere, BiNGO: a Cytoscape plugin to assess overrepresentation of gene ontology categories in biological networks. 2005, Pubmed
Mahdessian, Spatiotemporal dissection of the cell cycle with single-cell proteogenomics. 2021, Pubmed
Mariani, lDDT: a local superposition-free score for comparing protein structures and models using distance difference tests. 2013, Pubmed
Markley, Recommendations for the presentation of NMR structures of proteins and nucleic acids. 1998, Pubmed
Mészáros, IUPred2A: context-dependent prediction of protein disorder as a function of redox state and protein binding. 2018, Pubmed
Michowski, Cdk1 Controls Global Epigenetic Landscape in Embryonic Stem Cells. 2020, Pubmed
Milner, Phosphorylation of dystrophin. The carboxyl-terminal region of dystrophin is a substrate for in vitro phosphorylation by p34cdc2 protein kinase. 1993, Pubmed
Mittag, A conceptual framework for understanding phase separation and addressing open questions and challenges. 2022, Pubmed
Moses, Clustering of phosphorylation site recognition motifs can be exploited to predict the targets of cyclin-dependent kinase. 2007, Pubmed
Nash, Multisite phosphorylation of a CDK inhibitor sets a threshold for the onset of DNA replication. 2001, Pubmed
Newport, Regulation of the cell cycle during early Xenopus development. 1984, Pubmed , Xenbase
Newport, A major developmental transition in early Xenopus embryos: I. characterization and timing of cellular changes at the midblastula stage. 1982, Pubmed , Xenbase
Olsen, Quantitative phosphoproteomics reveals widespread full phosphorylation site occupancy during mitosis. 2010, Pubmed
Örd, Multisite phosphorylation code of CDK. 2019, Pubmed
Orlicky, Structural basis for phosphodependent substrate selection and orientation by the SCFCdc4 ubiquitin ligase. 2003, Pubmed
Orthwein, Mitosis inhibits DNA double-strand break repair to guard against telomere fusions. 2014, Pubmed
Parker, A new class of disordered elements controls DNA replication through initiator self-assembly. 2019, Pubmed
Pérez-Mongiovi, A propagated wave of MPF activation accompanies surface contraction waves at first mitosis in Xenopus. 1998, Pubmed , Xenbase
Perez-Riverol, The PRIDE database and related tools and resources in 2019: improving support for quantification data. 2019, Pubmed
Peterson, Parallel reaction monitoring for high resolution and high mass accuracy quantitative, targeted proteomics. 2012, Pubmed
Pettersen, UCSF Chimera--a visualization system for exploratory research and analysis. 2004, Pubmed
Peuchen, Phosphorylation Dynamics Dominate the Regulated Proteome during Early Xenopus Development. 2017, Pubmed , Xenbase
Piovesan, MobiDB: intrinsically disordered proteins in 2021. 2021, Pubmed
Post, Robust, Sensitive, and Automated Phosphopeptide Enrichment Optimized for Low Sample Amounts Applied to Primary Hippocampal Neurons. 2017, Pubmed
Presler, Proteomics of phosphorylation and protein dynamics during fertilization and meiotic exit in the Xenopus egg. 2017, Pubmed , Xenbase
Purvis, Encoding and decoding cellular information through signaling dynamics. 2013, Pubmed
Quevedo, Mediator complex interaction partners organize the transcriptional network that defines neural stem cells. 2019, Pubmed
Rai, Kinase-controlled phase transition of membraneless organelles in mitosis. 2018, Pubmed
Rankin, The surface contraction waves of Xenopus eggs reflect the metachronous cell-cycle state of the cytoplasm. 1997, Pubmed , Xenbase
Rata, Two Interlinked Bistable Switches Govern Mitotic Control in Mammalian Cells. 2018, Pubmed
Regy, Improved coarse-grained model for studying sequence dependent phase separation of disordered proteins. 2021, Pubmed
Schmidlin, High-Throughput Assessment of Kinome-wide Activation States. 2019, Pubmed
Schmidlin, Assessment of SRM, MRM(3) , and DIA for the targeted analysis of phosphorylation dynamics in non-small cell lung cancer. 2016, Pubmed
Sharma, Panorama Public: A Public Repository for Quantitative Data Sets Processed in Skyline. 2018, Pubmed
Shimobayashi, Nucleation landscape of biomolecular condensates. 2021, Pubmed
Shin, Spatiotemporal Control of Intracellular Phase Transitions Using Light-Activated optoDroplets. 2017, Pubmed
Sobecki, The cell proliferation antigen Ki-67 organises heterochromatin. 2016, Pubmed , Xenbase
Songyang, A structural basis for substrate specificities of protein Ser/Thr kinases: primary sequence preference of casein kinases I and II, NIMA, phosphorylase kinase, calmodulin-dependent kinase II, CDK5, and Erk1. 1996, Pubmed
Sridharan, Systematic discovery of biomolecular condensate-specific protein phosphorylation. 2022, Pubmed
Stenström, Mapping the nucleolar proteome reveals a spatiotemporal organization related to intrinsic protein disorder. 2020, Pubmed
Studier, Protein production by auto-induction in high density shaking cultures. 2005, Pubmed
Su, GLay: community structure analysis of biological networks. 2010, Pubmed
Supek, REVIGO summarizes and visualizes long lists of gene ontology terms. 2011, Pubmed
Suzuki, Identification of non-Ser/Thr-Pro consensus motifs for Cdk1 and their roles in mitotic regulation of C2H2 zinc finger proteins and Ect2. 2015, Pubmed , Xenbase
Swaffer, CDK Substrate Phosphorylation and Ordering the Cell Cycle. 2016, Pubmed
Szklarczyk, STRING v11: protein-protein association networks with increased coverage, supporting functional discovery in genome-wide experimental datasets. 2019, Pubmed
Tafforeau, The complexity of human ribosome biogenesis revealed by systematic nucleolar screening of Pre-rRNA processing factors. 2013, Pubmed
Tanaka, CDK-dependent phosphorylation of Sld2 and Sld3 initiates DNA replication in budding yeast. 2007, Pubmed
Temu, Homology-driven assembly of NOn-redundant protEin sequence sets (NOmESS) for mass spectrometry. 2016, Pubmed , Xenbase
Thiel, Cell cycle-regulated phosphorylation of p21-activated kinase 1. 2002, Pubmed
Tsai, Changes in oscillatory dynamics in the cell cycle of early Xenopus laevis embryos. 2014, Pubmed , Xenbase
Tyanova, The Perseus computational platform for comprehensive analysis of (prote)omics data. 2016, Pubmed
Ubersax, Targets of the cyclin-dependent kinase Cdk1. 2003, Pubmed
van Mierlo, Predicting protein condensate formation using machine learning. 2021, Pubmed
Varadi, AlphaFold Protein Structure Database: massively expanding the structural coverage of protein-sequence space with high-accuracy models. 2022, Pubmed
Vranken, The CCPN data model for NMR spectroscopy: development of a software pipeline. 2005, Pubmed
Wiśniewski, Universal sample preparation method for proteome analysis. 2009, Pubmed
Wyatt, Coordinated actions of SLX1-SLX4 and MUS81-EME1 for Holliday junction resolution in human cells. 2013, Pubmed
Yahya, Stress granules display bistable dynamics modulated by Cdk. 2021, Pubmed
Yamazaki, Cell cycle-specific phase separation regulated by protein charge blockiness. 2022, Pubmed
Yun, Cdk2-dependent phosphorylation of the NF-Y transcription factor and its involvement in the p53-p21 signaling pathway. 2003, Pubmed
Zegerman, Phosphorylation of Sld2 and Sld3 by cyclin-dependent kinases promotes DNA replication in budding yeast. 2007, Pubmed
